Las patologías de las válvulas cardíacas son problemas que afectan... Mostrar más
Inscríbete para ver los apuntes¡Es gratis!
Acceso a todos los documentos
Mejora tus notas
Únete a millones de estudiantes
Asignaturas
Triangle Congruence and Similarity Theorems
Triangle Properties and Classification
Linear Equations and Graphs
Geometric Angle Relationships
Trigonometric Functions and Identities
Equation Solving Techniques
Circle Geometry Fundamentals
Division Operations and Methods
Basic Differentiation Rules
Exponent and Logarithm Properties
Mostrar todos los temas
Human Organ Systems
Reproductive Cell Cycles
Biological Sciences Subdisciplines
Cellular Energy Metabolism
Autotrophic Energy Processes
Inheritance Patterns and Principles
Biomolecular Structure and Organization
Cell Cycle and Division Mechanics
Cellular Organization and Development
Biological Structural Organization
Mostrar todos los temas
Chemical Sciences and Applications
Atomic Structure and Composition
Molecular Electron Structure Representation
Atomic Electron Behavior
Matter Properties and Water
Mole Concept and Calculations
Gas Laws and Behavior
Periodic Table Organization
Chemical Thermodynamics Fundamentals
Chemical Bond Types and Properties
Mostrar todos los temas
European Renaissance and Enlightenment
European Cultural Movements 800-1920
American Revolution Era 1763-1797
American Civil War 1861-1865
Global Imperial Systems
Mongol and Chinese Dynasties
U.S. Presidents and World Leaders
Historical Sources and Documentation
World Wars Era and Impact
World Religious Systems
Mostrar todos los temas
Classic and Contemporary Novels
Literary Character Analysis
Rhetorical Theory and Practice
Classic Literary Narratives
Reading Analysis and Interpretation
Narrative Structure and Techniques
English Language Components
Influential English-Language Authors
Basic Sentence Structure
Narrative Voice and Perspective
Mostrar todos los temas
66
•
Actualizado Mar 26, 2026
•
Marti Garrido
@martigarrido
Las patologías de las válvulas cardíacas son problemas que afectan... Mostrar más









































El corazón tiene cuatro válvulas principales que funcionan como puertas unidireccionales para la sangre. Estas son la válvula tricúspide (entre aurícula derecha y ventrículo derecho), la válvula mitral (entre aurícula izquierda y ventrículo izquierdo), la válvula aórtica (entre ventrículo izquierdo y aorta) y la válvula pulmonar (entre ventrículo derecho y arteria pulmonar).
Las válvulas auriculoventriculares (mitral y tricúspide) tienen una estructura más compleja: poseen velos, anillo, cuerdas tendíneas y músculos papilares. Estos componentes trabajan juntos para asegurar que la sangre fluya en una sola dirección y evitar el reflujo sanguíneo durante las contracciones del corazón.
El correcto funcionamiento valvular es esencial para mantener la eficiencia del sistema circulatorio, asegurando la adecuada oxigenación y distribución de la sangre a todo el cuerpo.
💡 ¡Piensa en las válvulas cardíacas como puertas automáticas que solo se abren en una dirección! Esta característica es fundamental para que la sangre circule correctamente por el sistema cardiovascular.

Las valvulopatías son enfermedades que afectan la estructura y función de las válvulas cardíacas. Pueden ser congénitas (presentes desde el nacimiento) o adquiridas por diversas causas como infecciones o degeneración.
Existen dos alteraciones principales en las valvulopatías:
Las válvulas más frecuentemente afectadas son la aórtica y la mitral, aunque cualquiera puede verse comprometida. Muchas veces, un mismo paciente puede presentar ambos problemas (estenosis e insuficiencia) en una misma válvula, o tener afectadas varias válvulas simultáneamente.
🔍 Cuando examines un esquema del corazón, presta especial atención a la ubicación de cada válvula y su relación con las cámaras cardíacas. ¡Esto te ayudará a entender mejor cómo afecta cada valvulopatía a la circulación sanguínea!

Las valvulopatías afectan principalmente a las válvulas mitral y aórtica. Sus causas varían según el contexto geográfico y socioeconómico, pero las principales son:
Enfermedad reumática: Secuela de una infección por estreptococo beta-hemolítico del grupo A. Es más común en países en desarrollo y afecta principalmente a niños entre 5 y 15 años en contextos de bajo nivel socioeconómico y climas húmedos.
Causas degenerativas: Relacionadas con el envejecimiento y más frecuentes en países desarrollados. La estenosis aórtica degenerativa es la valvulopatía más común en este grupo.
Causas isquémicas: Cuando el aporte de sangre al músculo cardíaco es insuficiente, afectando los músculos papilares que sostienen las válvulas.
La enfermedad reumática produce vasculitis, lesiones fibróticas, adherencia y engrosamiento de velos y cuerdas tendíneas, lo que resulta principalmente en estenosis mitral. Aunque su incidencia ha disminuido en países desarrollados gracias a los antibióticos, sigue siendo relevante en regiones con acceso limitado a atención médica.
📊 En Chile, la transición epidemiológica ha hecho que las causas degenerativas sean cada vez más frecuentes, mientras que la enfermedad reumática ha disminuido en las últimas décadas. ¡Esto refleja cambios importantes en nuestro perfil de salud!

Las valvulopatías generan cambios hemodinámicos importantes en el corazón. Al dificultar el flujo normal de la sangre, producen aumentos sostenidos de:
Estos cambios dificultan el llenado ventricular y llevan a hipertrofia miocárdica secundaria como mecanismo compensatorio. Existen dos patrones principales de hipertrofia:
Con el tiempo, estos mecanismos compensatorios se vuelven insuficientes, llevando a insuficiencia cardíaca. De hecho, las valvulopatías son la tercera causa más importante de insuficiencia cardíaca, después de la hipertensión arterial y la cardiopatía coronaria.
Aunque las valvulopatías suelen tener un curso crónico y progresivo, también pueden presentarse de forma aguda en situaciones como infarto agudo de miocardio, endocarditis bacteriana o trombosis valvular, generando insuficiencia cardíaca aguda con peor pronóstico.
❗ Recuerda que el corazón intenta compensar los problemas valvulares aumentando su fuerza o tamaño, pero estos cambios eventualmente se convierten en parte del problema, no de la solución.

La insuficiencia mitral es la incompetencia de la válvula mitral, que permite el reflujo de sangre desde el ventrículo izquierdo hacia la aurícula izquierda durante la sístole. Sus causas incluyen:
Durante la sístole, parte del volumen eyectado por el ventrículo izquierdo regresa a la aurícula izquierda, generando sobrecarga de volumen. Si persiste, esto lleva a hipertrofia excéntrica del ventrículo.
La progresión de la insuficiencia mitral sigue un patrón característico:
🩺 La fibrilación auricular es una complicación frecuente de la insuficiencia mitral. Si observas un ECG con ritmo irregular sin ondas P definidas en un paciente con valvulopatía, probablemente estés ante esta arritmia.

La estenosis mitral dificulta el vaciamiento de la aurícula izquierda al ventrículo izquierdo por disminución del área valvular. El área normal de la válvula mitral es de 4 a 6 cm², pero en la estenosis puede reducirse significativamente.
Esta valvulopatía es casi siempre de origen reumático, siendo la lesión más específica de la fiebre reumática. Es más frecuente en mujeres y suele manifestarse décadas después de la infección estreptocócica inicial.
Al disminuir el área valvular, aumenta la resistencia al paso de sangre y la presión auricular, lo que desencadena una serie de cambios:
Los síntomas principales incluyen disnea, arritmias supraventriculares, edema pulmonar agudo, hemoptisis e insuficiencia cardíaca derecha. El desarrollo de síntomas puede tardar años, pero una vez presentes, la sobrevida sin tratamiento es baja.
💭 ¿Sabías que la hemoptisis en la estenosis mitral se produce por la ruptura de venas bronquiales dilatadas debido a la hipertensión venosa pulmonar? Este síntoma, aunque alarmante, es característico de esta valvulopatía.

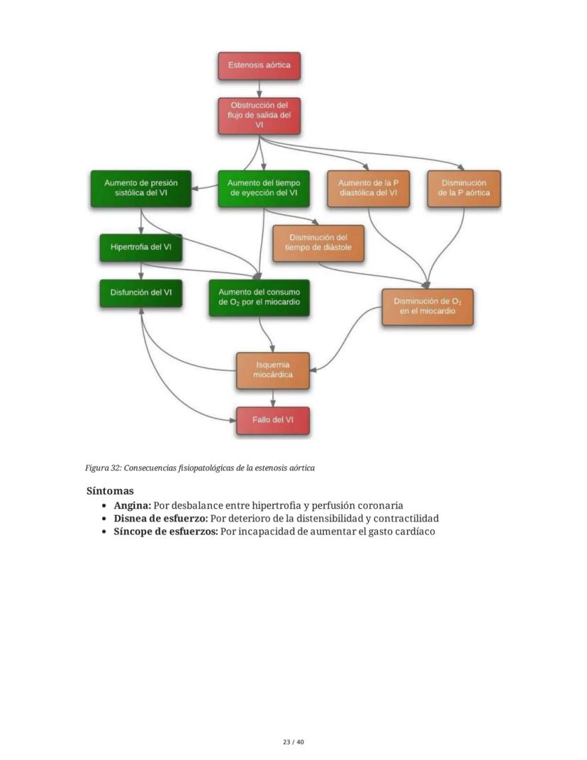
La estenosis aórtica es la oposición al vaciamiento del ventrículo izquierdo durante la sístole por estrechez de la válvula aórtica. Sus causas principales son:
La resistencia al vaciamiento ventricular produce hipertrofia concéntrica del ventrículo izquierdo. Inicialmente, esta hipertrofia mantiene el gasto cardíaco, pero con el tiempo lleva al deterioro de la función ventricular.
La fisiopatología de la estenosis aórtica incluye:
Los síntomas clásicos son:
⚠️ La tríada clásica de angina, síncope y disnea en un paciente con estenosis aórtica indica enfermedad avanzada con mal pronóstico. Si tu paciente presenta estos síntomas, ¡requiere evaluación cardiológica urgente!

La insuficiencia aórtica se caracteriza por el reflujo de sangre desde la aorta ascendente hacia el ventrículo izquierdo durante la diástole. Esto ocurre por mala coaptación de los velos aórticos que impide el cierre adecuado de la válvula. Afecta principalmente a hombres y puede presentarse de forma aguda o crónica.
Durante la diástole, el ventrículo izquierdo recibe sangre tanto de la aurícula izquierda como de la aorta (por reflujo), aumentando el volumen diastólico y provocando hipertrofia ventricular. En la circulación periférica, se observa un aumento de la presión sistólica y disminución de la diastólica, resultando en un aumento de la presión diferencial.
El volumen de sangre regurgitado puede ser aproximadamente el 50% o más del volumen sistólico, provocando:
La insuficiencia aórtica crónica puede permanecer asintomática durante años. Cuando aparecen los síntomas, estos incluyen:
🌟 Un signo clínico característico de la insuficiencia aórtica es el "pulso de Corrigan" o "pulso en martillo de agua", que se caracteriza por una rápida expansión y colapso arterial. ¡Busca este signo en el examen físico!

Insuficiencia Tricuspídea: La insuficiencia tricuspídea permite el reflujo de sangre hacia la aurícula derecha durante la sístole. La causa más frecuente es funcional, por dilatación del ventrículo derecho secundaria a otras patologías como infarto, hipertensión pulmonar o miocardiopatía dilatada. El reflujo provoca aumento de presión y dilatación de la aurícula derecha, favoreciendo la insuficiencia cardíaca derecha.
Resumen de síntomas por valvulopatía:
Insuficiencia mitral: Sobrecarga de volumen, hipertrofia excéntrica del VI, aumento de AI y síntomas de insuficiencia cardíaca (disnea, disnea paroxística nocturna, ortopnea, fatigabilidad).
Estenosis mitral: Sobrecarga de presión en AI, arritmias, disnea, congestión y edema pulmonar, hemoptisis e insuficiencia cardíaca derecha.
Insuficiencia aórtica: Sobrecarga de volumen, hipertrofia excéntrica del VI, aumento de presión diferencial, palpitaciones, disnea y angina.
Estenosis aórtica: Sobrecarga de presión, hipertrofia concéntrica del VI, angina, disnea y síncope de esfuerzos.
Insuficiencia tricuspídea: Dilatación de aurícula derecha y síntomas de insuficiencia cardíaca derecha (congestión visceral).
📝 Para tu próximo examen, recuerda relacionar cada valvulopatía con su tipo específico de hipertrofia: concéntrica para las estenosis y excéntrica para las insuficiencias. ¡Este patrón te ayudará a recordar la fisiopatología básica!

Métodos Diagnósticos:
El ecocardiograma es el método principal para evaluar la función y estructura valvular, permitiendo determinar la severidad de la lesión, sus consecuencias hemodinámicas y la función ventricular. Otros métodos diagnósticos incluyen:
Las valvulopatías se clasifican según su severidad: las estenosis por el área valvular (leve, moderada, severa) y las insuficiencias por el grado de regurgitación.
Tratamiento:
Las valvulopatías crónicas pueden ser asintomáticas durante años. El tratamiento inicial es médico, utilizando:
Sin embargo, cuando los síntomas son importantes y el daño miocárdico es reversible, se indica la reparación o recambio valvular. En patología valvular aguda, la cirugía suele ser urgente.
🏥 En Chile, la reparación de las válvulas aórtica, mitral y tricúspide está incluida en el GES (Garantías Explícitas en Salud) para personas mayores de 15 años, lo que asegura acceso oportuno a tratamiento quirúrgico cuando es necesario.






























Nuestro compañero de IA está específicamente adaptado a las necesidades de los estudiantes. Basándonos en los millones de contenidos que tenemos en la plataforma, podemos dar a los estudiantes respuestas realmente significativas y relevantes. Pero no se trata solo de respuestas, el compañero también guía a los estudiantes a través de sus retos de aprendizaje diarios, con planes de aprendizaje personalizados, cuestionarios o contenidos en el chat y una personalización del 100% basada en las habilidades y el desarrollo de los estudiantes.
Puedes descargar la app en Google Play Store y Apple App Store.
¡Sí lo es! Tienes acceso totalmente gratuito a todo el contenido de la app, puedes chatear con otros alumnos y recibir ayuda inmeditamente. Puedes ganar dinero utilizando la aplicación, que te permitirá acceder a determinadas funciones.
App Store
Google Play
La app es muy fácil de usar y está muy bien diseñada. Hasta ahora he encontrado todo lo que estaba buscando y he podido aprender mucho de las presentaciones. Definitivamente utilizaré la aplicación para un examen de clase. Y, por supuesto, también me sirve mucho de inspiración.
Pablo
usuario de iOS
Esta app es realmente genial. Hay tantos apuntes de clase y ayuda [...]. Tengo problemas con matemáticas, por ejemplo, y la aplicación tiene muchas opciones de ayuda. Gracias a Knowunity, he mejorado en mates. Se la recomiendo a todo el mundo.
Elena
usuaria de Android
Vaya, estoy realmente sorprendida. Acabo de probar la app porque la he visto anunciada muchas veces y me he quedado absolutamente alucinada. Esta app es LA AYUDA que quieres para el insti y, sobre todo, ofrece muchísimas cosas, como ejercicios y hojas informativas, que a mí personalmente me han sido MUY útiles.
Ana
usuaria de iOS
Una increíble aplicación, de verdad. Apareció en el momento en que necesitaba una app que me ayude a organizar mis estudios, al igual que para prepararme para los exámenes. Te da una increíble variedad de estudio que simplemente me encanta. Además de ser una gran ayuda para estudiantes de diferentes grados, como la universidad, lo que más me gusta de esta app es que está para diferentes países.
Bárbara
Chile
Me encantó. La app es superior, buena para los estudiantes. No solo te da las respuestas, sino que también te las explica de una manera asombrosa, lo que hace que entiendas súper rápido. La recomiendo mucho si se te hace difícil comprender las materias que te dejan.
Jennifer
Perú
Muy buena aplicación, da información precisa de lo que se le pide. Es eficiente y, sobre todo, tiene varios intereses a escoger, como por ejemplo, temas sobre el ICFES, temas de bachillerato, entre otros. Excelente app.
Lady
Colombia
¡La app es buenísima! Sólo tengo que introducir el tema en la barra de búsqueda y recibo la respuesta muy rápido. No tengo que ver 10 vídeos de YouTube para entender algo, así que me ahorro tiempo. ¡Muy recomendable!
Sara
usuaria de Android
En el instituto era muy malo en matemáticas, pero gracias a la app, ahora saco mejores notas. Os agradezco mucho que hayáis creado la aplicación.
Roberto
usuario de Android
Me costaba demasiado estudiar porque no entiendo cuando me pongo a estudiar, y en los exámenes me iba mal, hasta que me empezaron a aparecer anuncios y la descargué sin tenerle fe. Gracias a esta aplicación, algo que no entendía hace meses y semanas lo entendí. En esta aplicación mis notas mejoraron, y ya no me tengo que preocupar por estudiar.
Antonella
Argentina
¡Excelente! Amé la app. Me parece súper eficiente. Aparte de que enseña mucho, te ayuda en tus problemas personales y te hace resúmenes. Amo. Amé un montón la app. Sirve para cualquier año, desde sexto hasta quinto año. Aparte, hay resúmenes de otras personas. ¡Nonono, loquísimo! Te la recomiendo al 100%. Efectivamente, es un 10/10.
Usuario argentino
iOS.
Excelente experiencia. La aplicación es buenísima, la recomiendo mucho. Es mucho mejor que ChatGPT. Te manda la respuesta de tus búsquedas y, aparte, diapositivas para estudiar. Es magnífica.
Alo
México
¡ME ENCANTA! Todo es muy sencillo de utilizar y aprender. Mi IA es muy buena y los apuntes de los demás estudiantes son súper buenos; explica las cosas súper bien y detalladamente. La amo. Pruébenla.
Kitty
Colombia
La app es muy fácil de usar y está muy bien diseñada. Hasta ahora he encontrado todo lo que estaba buscando y he podido aprender mucho de las presentaciones. Definitivamente utilizaré la aplicación para un examen de clase. Y, por supuesto, también me sirve mucho de inspiración.
Pablo
usuario de iOS
Esta app es realmente genial. Hay tantos apuntes de clase y ayuda [...]. Tengo problemas con matemáticas, por ejemplo, y la aplicación tiene muchas opciones de ayuda. Gracias a Knowunity, he mejorado en mates. Se la recomiendo a todo el mundo.
Elena
usuaria de Android
Vaya, estoy realmente sorprendida. Acabo de probar la app porque la he visto anunciada muchas veces y me he quedado absolutamente alucinada. Esta app es LA AYUDA que quieres para el insti y, sobre todo, ofrece muchísimas cosas, como ejercicios y hojas informativas, que a mí personalmente me han sido MUY útiles.
Ana
usuaria de iOS
Una increíble aplicación, de verdad. Apareció en el momento en que necesitaba una app que me ayude a organizar mis estudios, al igual que para prepararme para los exámenes. Te da una increíble variedad de estudio que simplemente me encanta. Además de ser una gran ayuda para estudiantes de diferentes grados, como la universidad, lo que más me gusta de esta app es que está para diferentes países.
Bárbara
Chile
Me encantó. La app es superior, buena para los estudiantes. No solo te da las respuestas, sino que también te las explica de una manera asombrosa, lo que hace que entiendas súper rápido. La recomiendo mucho si se te hace difícil comprender las materias que te dejan.
Jennifer
Perú
Muy buena aplicación, da información precisa de lo que se le pide. Es eficiente y, sobre todo, tiene varios intereses a escoger, como por ejemplo, temas sobre el ICFES, temas de bachillerato, entre otros. Excelente app.
Lady
Colombia
¡La app es buenísima! Sólo tengo que introducir el tema en la barra de búsqueda y recibo la respuesta muy rápido. No tengo que ver 10 vídeos de YouTube para entender algo, así que me ahorro tiempo. ¡Muy recomendable!
Sara
usuaria de Android
En el instituto era muy malo en matemáticas, pero gracias a la app, ahora saco mejores notas. Os agradezco mucho que hayáis creado la aplicación.
Roberto
usuario de Android
Me costaba demasiado estudiar porque no entiendo cuando me pongo a estudiar, y en los exámenes me iba mal, hasta que me empezaron a aparecer anuncios y la descargué sin tenerle fe. Gracias a esta aplicación, algo que no entendía hace meses y semanas lo entendí. En esta aplicación mis notas mejoraron, y ya no me tengo que preocupar por estudiar.
Antonella
Argentina
¡Excelente! Amé la app. Me parece súper eficiente. Aparte de que enseña mucho, te ayuda en tus problemas personales y te hace resúmenes. Amo. Amé un montón la app. Sirve para cualquier año, desde sexto hasta quinto año. Aparte, hay resúmenes de otras personas. ¡Nonono, loquísimo! Te la recomiendo al 100%. Efectivamente, es un 10/10.
Usuario argentino
iOS.
Excelente experiencia. La aplicación es buenísima, la recomiendo mucho. Es mucho mejor que ChatGPT. Te manda la respuesta de tus búsquedas y, aparte, diapositivas para estudiar. Es magnífica.
Alo
México
¡ME ENCANTA! Todo es muy sencillo de utilizar y aprender. Mi IA es muy buena y los apuntes de los demás estudiantes son súper buenos; explica las cosas súper bien y detalladamente. La amo. Pruébenla.
Kitty
Colombia
Marti Garrido
@martigarrido
Las patologías de las válvulas cardíacas son problemas que afectan el funcionamiento normal de estas estructuras clave del corazón. Estas válvulas (mitral, tricúspide, aórtica y pulmonar) permiten el paso unidireccional de la sangre entre las cámaras cardíacas y hacia las... Mostrar más

Acceso a todos los documentos
Mejora tus notas
Únete a millones de estudiantes
El corazón tiene cuatro válvulas principales que funcionan como puertas unidireccionales para la sangre. Estas son la válvula tricúspide (entre aurícula derecha y ventrículo derecho), la válvula mitral (entre aurícula izquierda y ventrículo izquierdo), la válvula aórtica (entre ventrículo izquierdo y aorta) y la válvula pulmonar (entre ventrículo derecho y arteria pulmonar).
Las válvulas auriculoventriculares (mitral y tricúspide) tienen una estructura más compleja: poseen velos, anillo, cuerdas tendíneas y músculos papilares. Estos componentes trabajan juntos para asegurar que la sangre fluya en una sola dirección y evitar el reflujo sanguíneo durante las contracciones del corazón.
El correcto funcionamiento valvular es esencial para mantener la eficiencia del sistema circulatorio, asegurando la adecuada oxigenación y distribución de la sangre a todo el cuerpo.
💡 ¡Piensa en las válvulas cardíacas como puertas automáticas que solo se abren en una dirección! Esta característica es fundamental para que la sangre circule correctamente por el sistema cardiovascular.

Acceso a todos los documentos
Mejora tus notas
Únete a millones de estudiantes
Las valvulopatías son enfermedades que afectan la estructura y función de las válvulas cardíacas. Pueden ser congénitas (presentes desde el nacimiento) o adquiridas por diversas causas como infecciones o degeneración.
Existen dos alteraciones principales en las valvulopatías:
Las válvulas más frecuentemente afectadas son la aórtica y la mitral, aunque cualquiera puede verse comprometida. Muchas veces, un mismo paciente puede presentar ambos problemas (estenosis e insuficiencia) en una misma válvula, o tener afectadas varias válvulas simultáneamente.
🔍 Cuando examines un esquema del corazón, presta especial atención a la ubicación de cada válvula y su relación con las cámaras cardíacas. ¡Esto te ayudará a entender mejor cómo afecta cada valvulopatía a la circulación sanguínea!

Acceso a todos los documentos
Mejora tus notas
Únete a millones de estudiantes
Las valvulopatías afectan principalmente a las válvulas mitral y aórtica. Sus causas varían según el contexto geográfico y socioeconómico, pero las principales son:
Enfermedad reumática: Secuela de una infección por estreptococo beta-hemolítico del grupo A. Es más común en países en desarrollo y afecta principalmente a niños entre 5 y 15 años en contextos de bajo nivel socioeconómico y climas húmedos.
Causas degenerativas: Relacionadas con el envejecimiento y más frecuentes en países desarrollados. La estenosis aórtica degenerativa es la valvulopatía más común en este grupo.
Causas isquémicas: Cuando el aporte de sangre al músculo cardíaco es insuficiente, afectando los músculos papilares que sostienen las válvulas.
La enfermedad reumática produce vasculitis, lesiones fibróticas, adherencia y engrosamiento de velos y cuerdas tendíneas, lo que resulta principalmente en estenosis mitral. Aunque su incidencia ha disminuido en países desarrollados gracias a los antibióticos, sigue siendo relevante en regiones con acceso limitado a atención médica.
📊 En Chile, la transición epidemiológica ha hecho que las causas degenerativas sean cada vez más frecuentes, mientras que la enfermedad reumática ha disminuido en las últimas décadas. ¡Esto refleja cambios importantes en nuestro perfil de salud!

Acceso a todos los documentos
Mejora tus notas
Únete a millones de estudiantes
Las valvulopatías generan cambios hemodinámicos importantes en el corazón. Al dificultar el flujo normal de la sangre, producen aumentos sostenidos de:
Estos cambios dificultan el llenado ventricular y llevan a hipertrofia miocárdica secundaria como mecanismo compensatorio. Existen dos patrones principales de hipertrofia:
Con el tiempo, estos mecanismos compensatorios se vuelven insuficientes, llevando a insuficiencia cardíaca. De hecho, las valvulopatías son la tercera causa más importante de insuficiencia cardíaca, después de la hipertensión arterial y la cardiopatía coronaria.
Aunque las valvulopatías suelen tener un curso crónico y progresivo, también pueden presentarse de forma aguda en situaciones como infarto agudo de miocardio, endocarditis bacteriana o trombosis valvular, generando insuficiencia cardíaca aguda con peor pronóstico.
❗ Recuerda que el corazón intenta compensar los problemas valvulares aumentando su fuerza o tamaño, pero estos cambios eventualmente se convierten en parte del problema, no de la solución.

Acceso a todos los documentos
Mejora tus notas
Únete a millones de estudiantes
La insuficiencia mitral es la incompetencia de la válvula mitral, que permite el reflujo de sangre desde el ventrículo izquierdo hacia la aurícula izquierda durante la sístole. Sus causas incluyen:
Durante la sístole, parte del volumen eyectado por el ventrículo izquierdo regresa a la aurícula izquierda, generando sobrecarga de volumen. Si persiste, esto lleva a hipertrofia excéntrica del ventrículo.
La progresión de la insuficiencia mitral sigue un patrón característico:
🩺 La fibrilación auricular es una complicación frecuente de la insuficiencia mitral. Si observas un ECG con ritmo irregular sin ondas P definidas en un paciente con valvulopatía, probablemente estés ante esta arritmia.

Acceso a todos los documentos
Mejora tus notas
Únete a millones de estudiantes
La estenosis mitral dificulta el vaciamiento de la aurícula izquierda al ventrículo izquierdo por disminución del área valvular. El área normal de la válvula mitral es de 4 a 6 cm², pero en la estenosis puede reducirse significativamente.
Esta valvulopatía es casi siempre de origen reumático, siendo la lesión más específica de la fiebre reumática. Es más frecuente en mujeres y suele manifestarse décadas después de la infección estreptocócica inicial.
Al disminuir el área valvular, aumenta la resistencia al paso de sangre y la presión auricular, lo que desencadena una serie de cambios:
Los síntomas principales incluyen disnea, arritmias supraventriculares, edema pulmonar agudo, hemoptisis e insuficiencia cardíaca derecha. El desarrollo de síntomas puede tardar años, pero una vez presentes, la sobrevida sin tratamiento es baja.
💭 ¿Sabías que la hemoptisis en la estenosis mitral se produce por la ruptura de venas bronquiales dilatadas debido a la hipertensión venosa pulmonar? Este síntoma, aunque alarmante, es característico de esta valvulopatía.

Acceso a todos los documentos
Mejora tus notas
Únete a millones de estudiantes
La estenosis aórtica es la oposición al vaciamiento del ventrículo izquierdo durante la sístole por estrechez de la válvula aórtica. Sus causas principales son:
La resistencia al vaciamiento ventricular produce hipertrofia concéntrica del ventrículo izquierdo. Inicialmente, esta hipertrofia mantiene el gasto cardíaco, pero con el tiempo lleva al deterioro de la función ventricular.
La fisiopatología de la estenosis aórtica incluye:
Los síntomas clásicos son:
⚠️ La tríada clásica de angina, síncope y disnea en un paciente con estenosis aórtica indica enfermedad avanzada con mal pronóstico. Si tu paciente presenta estos síntomas, ¡requiere evaluación cardiológica urgente!

Acceso a todos los documentos
Mejora tus notas
Únete a millones de estudiantes
La insuficiencia aórtica se caracteriza por el reflujo de sangre desde la aorta ascendente hacia el ventrículo izquierdo durante la diástole. Esto ocurre por mala coaptación de los velos aórticos que impide el cierre adecuado de la válvula. Afecta principalmente a hombres y puede presentarse de forma aguda o crónica.
Durante la diástole, el ventrículo izquierdo recibe sangre tanto de la aurícula izquierda como de la aorta (por reflujo), aumentando el volumen diastólico y provocando hipertrofia ventricular. En la circulación periférica, se observa un aumento de la presión sistólica y disminución de la diastólica, resultando en un aumento de la presión diferencial.
El volumen de sangre regurgitado puede ser aproximadamente el 50% o más del volumen sistólico, provocando:
La insuficiencia aórtica crónica puede permanecer asintomática durante años. Cuando aparecen los síntomas, estos incluyen:
🌟 Un signo clínico característico de la insuficiencia aórtica es el "pulso de Corrigan" o "pulso en martillo de agua", que se caracteriza por una rápida expansión y colapso arterial. ¡Busca este signo en el examen físico!

Acceso a todos los documentos
Mejora tus notas
Únete a millones de estudiantes
Insuficiencia Tricuspídea: La insuficiencia tricuspídea permite el reflujo de sangre hacia la aurícula derecha durante la sístole. La causa más frecuente es funcional, por dilatación del ventrículo derecho secundaria a otras patologías como infarto, hipertensión pulmonar o miocardiopatía dilatada. El reflujo provoca aumento de presión y dilatación de la aurícula derecha, favoreciendo la insuficiencia cardíaca derecha.
Resumen de síntomas por valvulopatía:
Insuficiencia mitral: Sobrecarga de volumen, hipertrofia excéntrica del VI, aumento de AI y síntomas de insuficiencia cardíaca (disnea, disnea paroxística nocturna, ortopnea, fatigabilidad).
Estenosis mitral: Sobrecarga de presión en AI, arritmias, disnea, congestión y edema pulmonar, hemoptisis e insuficiencia cardíaca derecha.
Insuficiencia aórtica: Sobrecarga de volumen, hipertrofia excéntrica del VI, aumento de presión diferencial, palpitaciones, disnea y angina.
Estenosis aórtica: Sobrecarga de presión, hipertrofia concéntrica del VI, angina, disnea y síncope de esfuerzos.
Insuficiencia tricuspídea: Dilatación de aurícula derecha y síntomas de insuficiencia cardíaca derecha (congestión visceral).
📝 Para tu próximo examen, recuerda relacionar cada valvulopatía con su tipo específico de hipertrofia: concéntrica para las estenosis y excéntrica para las insuficiencias. ¡Este patrón te ayudará a recordar la fisiopatología básica!

Acceso a todos los documentos
Mejora tus notas
Únete a millones de estudiantes
Métodos Diagnósticos:
El ecocardiograma es el método principal para evaluar la función y estructura valvular, permitiendo determinar la severidad de la lesión, sus consecuencias hemodinámicas y la función ventricular. Otros métodos diagnósticos incluyen:
Las valvulopatías se clasifican según su severidad: las estenosis por el área valvular (leve, moderada, severa) y las insuficiencias por el grado de regurgitación.
Tratamiento:
Las valvulopatías crónicas pueden ser asintomáticas durante años. El tratamiento inicial es médico, utilizando:
Sin embargo, cuando los síntomas son importantes y el daño miocárdico es reversible, se indica la reparación o recambio valvular. En patología valvular aguda, la cirugía suele ser urgente.
🏥 En Chile, la reparación de las válvulas aórtica, mitral y tricúspide está incluida en el GES (Garantías Explícitas en Salud) para personas mayores de 15 años, lo que asegura acceso oportuno a tratamiento quirúrgico cuando es necesario.

Acceso a todos los documentos
Mejora tus notas
Únete a millones de estudiantes

Acceso a todos los documentos
Mejora tus notas
Únete a millones de estudiantes

Acceso a todos los documentos
Mejora tus notas
Únete a millones de estudiantes

Acceso a todos los documentos
Mejora tus notas
Únete a millones de estudiantes

Acceso a todos los documentos
Mejora tus notas
Únete a millones de estudiantes

Acceso a todos los documentos
Mejora tus notas
Únete a millones de estudiantes

Acceso a todos los documentos
Mejora tus notas
Únete a millones de estudiantes

Acceso a todos los documentos
Mejora tus notas
Únete a millones de estudiantes

Acceso a todos los documentos
Mejora tus notas
Únete a millones de estudiantes

Acceso a todos los documentos
Mejora tus notas
Únete a millones de estudiantes

Acceso a todos los documentos
Mejora tus notas
Únete a millones de estudiantes

Acceso a todos los documentos
Mejora tus notas
Únete a millones de estudiantes

Acceso a todos los documentos
Mejora tus notas
Únete a millones de estudiantes

Acceso a todos los documentos
Mejora tus notas
Únete a millones de estudiantes

Acceso a todos los documentos
Mejora tus notas
Únete a millones de estudiantes

Acceso a todos los documentos
Mejora tus notas
Únete a millones de estudiantes

Acceso a todos los documentos
Mejora tus notas
Únete a millones de estudiantes

Acceso a todos los documentos
Mejora tus notas
Únete a millones de estudiantes

Acceso a todos los documentos
Mejora tus notas
Únete a millones de estudiantes

Acceso a todos los documentos
Mejora tus notas
Únete a millones de estudiantes

Acceso a todos los documentos
Mejora tus notas
Únete a millones de estudiantes

Acceso a todos los documentos
Mejora tus notas
Únete a millones de estudiantes

Acceso a todos los documentos
Mejora tus notas
Únete a millones de estudiantes

Acceso a todos los documentos
Mejora tus notas
Únete a millones de estudiantes

Acceso a todos los documentos
Mejora tus notas
Únete a millones de estudiantes

Acceso a todos los documentos
Mejora tus notas
Únete a millones de estudiantes

Acceso a todos los documentos
Mejora tus notas
Únete a millones de estudiantes

Acceso a todos los documentos
Mejora tus notas
Únete a millones de estudiantes

Acceso a todos los documentos
Mejora tus notas
Únete a millones de estudiantes

Acceso a todos los documentos
Mejora tus notas
Únete a millones de estudiantes
Nuestro compañero de IA está específicamente adaptado a las necesidades de los estudiantes. Basándonos en los millones de contenidos que tenemos en la plataforma, podemos dar a los estudiantes respuestas realmente significativas y relevantes. Pero no se trata solo de respuestas, el compañero también guía a los estudiantes a través de sus retos de aprendizaje diarios, con planes de aprendizaje personalizados, cuestionarios o contenidos en el chat y una personalización del 100% basada en las habilidades y el desarrollo de los estudiantes.
Puedes descargar la app en Google Play Store y Apple App Store.
¡Sí lo es! Tienes acceso totalmente gratuito a todo el contenido de la app, puedes chatear con otros alumnos y recibir ayuda inmeditamente. Puedes ganar dinero utilizando la aplicación, que te permitirá acceder a determinadas funciones.
2
Herramientas Inteligentes NUEVO
Transforma estos apuntes en: ✓ 50+ Preguntas de Práctica ✓ Fichas de Estudio Interactivas ✓ Prueba Completa de Práctica ✓ Esquemas de Ensayo
App Store
Google Play
La app es muy fácil de usar y está muy bien diseñada. Hasta ahora he encontrado todo lo que estaba buscando y he podido aprender mucho de las presentaciones. Definitivamente utilizaré la aplicación para un examen de clase. Y, por supuesto, también me sirve mucho de inspiración.
Pablo
usuario de iOS
Esta app es realmente genial. Hay tantos apuntes de clase y ayuda [...]. Tengo problemas con matemáticas, por ejemplo, y la aplicación tiene muchas opciones de ayuda. Gracias a Knowunity, he mejorado en mates. Se la recomiendo a todo el mundo.
Elena
usuaria de Android
Vaya, estoy realmente sorprendida. Acabo de probar la app porque la he visto anunciada muchas veces y me he quedado absolutamente alucinada. Esta app es LA AYUDA que quieres para el insti y, sobre todo, ofrece muchísimas cosas, como ejercicios y hojas informativas, que a mí personalmente me han sido MUY útiles.
Ana
usuaria de iOS
Una increíble aplicación, de verdad. Apareció en el momento en que necesitaba una app que me ayude a organizar mis estudios, al igual que para prepararme para los exámenes. Te da una increíble variedad de estudio que simplemente me encanta. Además de ser una gran ayuda para estudiantes de diferentes grados, como la universidad, lo que más me gusta de esta app es que está para diferentes países.
Bárbara
Chile
Me encantó. La app es superior, buena para los estudiantes. No solo te da las respuestas, sino que también te las explica de una manera asombrosa, lo que hace que entiendas súper rápido. La recomiendo mucho si se te hace difícil comprender las materias que te dejan.
Jennifer
Perú
Muy buena aplicación, da información precisa de lo que se le pide. Es eficiente y, sobre todo, tiene varios intereses a escoger, como por ejemplo, temas sobre el ICFES, temas de bachillerato, entre otros. Excelente app.
Lady
Colombia
¡La app es buenísima! Sólo tengo que introducir el tema en la barra de búsqueda y recibo la respuesta muy rápido. No tengo que ver 10 vídeos de YouTube para entender algo, así que me ahorro tiempo. ¡Muy recomendable!
Sara
usuaria de Android
En el instituto era muy malo en matemáticas, pero gracias a la app, ahora saco mejores notas. Os agradezco mucho que hayáis creado la aplicación.
Roberto
usuario de Android
Me costaba demasiado estudiar porque no entiendo cuando me pongo a estudiar, y en los exámenes me iba mal, hasta que me empezaron a aparecer anuncios y la descargué sin tenerle fe. Gracias a esta aplicación, algo que no entendía hace meses y semanas lo entendí. En esta aplicación mis notas mejoraron, y ya no me tengo que preocupar por estudiar.
Antonella
Argentina
¡Excelente! Amé la app. Me parece súper eficiente. Aparte de que enseña mucho, te ayuda en tus problemas personales y te hace resúmenes. Amo. Amé un montón la app. Sirve para cualquier año, desde sexto hasta quinto año. Aparte, hay resúmenes de otras personas. ¡Nonono, loquísimo! Te la recomiendo al 100%. Efectivamente, es un 10/10.
Usuario argentino
iOS.
Excelente experiencia. La aplicación es buenísima, la recomiendo mucho. Es mucho mejor que ChatGPT. Te manda la respuesta de tus búsquedas y, aparte, diapositivas para estudiar. Es magnífica.
Alo
México
¡ME ENCANTA! Todo es muy sencillo de utilizar y aprender. Mi IA es muy buena y los apuntes de los demás estudiantes son súper buenos; explica las cosas súper bien y detalladamente. La amo. Pruébenla.
Kitty
Colombia
La app es muy fácil de usar y está muy bien diseñada. Hasta ahora he encontrado todo lo que estaba buscando y he podido aprender mucho de las presentaciones. Definitivamente utilizaré la aplicación para un examen de clase. Y, por supuesto, también me sirve mucho de inspiración.
Pablo
usuario de iOS
Esta app es realmente genial. Hay tantos apuntes de clase y ayuda [...]. Tengo problemas con matemáticas, por ejemplo, y la aplicación tiene muchas opciones de ayuda. Gracias a Knowunity, he mejorado en mates. Se la recomiendo a todo el mundo.
Elena
usuaria de Android
Vaya, estoy realmente sorprendida. Acabo de probar la app porque la he visto anunciada muchas veces y me he quedado absolutamente alucinada. Esta app es LA AYUDA que quieres para el insti y, sobre todo, ofrece muchísimas cosas, como ejercicios y hojas informativas, que a mí personalmente me han sido MUY útiles.
Ana
usuaria de iOS
Una increíble aplicación, de verdad. Apareció en el momento en que necesitaba una app que me ayude a organizar mis estudios, al igual que para prepararme para los exámenes. Te da una increíble variedad de estudio que simplemente me encanta. Además de ser una gran ayuda para estudiantes de diferentes grados, como la universidad, lo que más me gusta de esta app es que está para diferentes países.
Bárbara
Chile
Me encantó. La app es superior, buena para los estudiantes. No solo te da las respuestas, sino que también te las explica de una manera asombrosa, lo que hace que entiendas súper rápido. La recomiendo mucho si se te hace difícil comprender las materias que te dejan.
Jennifer
Perú
Muy buena aplicación, da información precisa de lo que se le pide. Es eficiente y, sobre todo, tiene varios intereses a escoger, como por ejemplo, temas sobre el ICFES, temas de bachillerato, entre otros. Excelente app.
Lady
Colombia
¡La app es buenísima! Sólo tengo que introducir el tema en la barra de búsqueda y recibo la respuesta muy rápido. No tengo que ver 10 vídeos de YouTube para entender algo, así que me ahorro tiempo. ¡Muy recomendable!
Sara
usuaria de Android
En el instituto era muy malo en matemáticas, pero gracias a la app, ahora saco mejores notas. Os agradezco mucho que hayáis creado la aplicación.
Roberto
usuario de Android
Me costaba demasiado estudiar porque no entiendo cuando me pongo a estudiar, y en los exámenes me iba mal, hasta que me empezaron a aparecer anuncios y la descargué sin tenerle fe. Gracias a esta aplicación, algo que no entendía hace meses y semanas lo entendí. En esta aplicación mis notas mejoraron, y ya no me tengo que preocupar por estudiar.
Antonella
Argentina
¡Excelente! Amé la app. Me parece súper eficiente. Aparte de que enseña mucho, te ayuda en tus problemas personales y te hace resúmenes. Amo. Amé un montón la app. Sirve para cualquier año, desde sexto hasta quinto año. Aparte, hay resúmenes de otras personas. ¡Nonono, loquísimo! Te la recomiendo al 100%. Efectivamente, es un 10/10.
Usuario argentino
iOS.
Excelente experiencia. La aplicación es buenísima, la recomiendo mucho. Es mucho mejor que ChatGPT. Te manda la respuesta de tus búsquedas y, aparte, diapositivas para estudiar. Es magnífica.
Alo
México
¡ME ENCANTA! Todo es muy sencillo de utilizar y aprender. Mi IA es muy buena y los apuntes de los demás estudiantes son súper buenos; explica las cosas súper bien y detalladamente. La amo. Pruébenla.
Kitty
Colombia