La administración es una disciplina fundamental para el funcionamiento efectivo... Mostrar más
Inscríbete para ver los apuntes¡Es gratis!
Acceso a todos los documentos
Mejora tus notas
Únete a millones de estudiantes
Asignaturas
Triangle Congruence and Similarity Theorems
Triangle Properties and Classification
Linear Equations and Graphs
Geometric Angle Relationships
Trigonometric Functions and Identities
Equation Solving Techniques
Circle Geometry Fundamentals
Division Operations and Methods
Basic Differentiation Rules
Exponent and Logarithm Properties
Mostrar todos los temas
Human Organ Systems
Reproductive Cell Cycles
Biological Sciences Subdisciplines
Cellular Energy Metabolism
Autotrophic Energy Processes
Inheritance Patterns and Principles
Biomolecular Structure and Organization
Cell Cycle and Division Mechanics
Cellular Organization and Development
Biological Structural Organization
Mostrar todos los temas
Chemical Sciences and Applications
Atomic Structure and Composition
Molecular Electron Structure Representation
Atomic Electron Behavior
Matter Properties and Water
Mole Concept and Calculations
Gas Laws and Behavior
Periodic Table Organization
Chemical Thermodynamics Fundamentals
Chemical Bond Types and Properties
Mostrar todos los temas
European Renaissance and Enlightenment
European Cultural Movements 800-1920
American Revolution Era 1763-1797
American Civil War 1861-1865
Global Imperial Systems
Mongol and Chinese Dynasties
U.S. Presidents and World Leaders
Historical Sources and Documentation
World Wars Era and Impact
World Religious Systems
Mostrar todos los temas
Classic and Contemporary Novels
Literary Character Analysis
Rhetorical Theory and Practice
Classic Literary Narratives
Reading Analysis and Interpretation
Narrative Structure and Techniques
English Language Components
Influential English-Language Authors
Basic Sentence Structure
Narrative Voice and Perspective
Mostrar todos los temas
58
•
Actualizado Mar 27, 2026
•
Isidora Rios
@isidorari_u9941
La administración es una disciplina fundamental para el funcionamiento efectivo... Mostrar más









































































































La administración es una actividad esencial que ha evolucionado a lo largo de la historia humana, adaptándose a las necesidades de organización de distintas sociedades. El propósito de esta asignatura es establecer las bases fundamentales de la administración, comprender sus funciones principales y analizar cómo el entorno influye en las organizaciones.
El curso se divide en dos grandes bloques: los fundamentos teóricos de la administración y los procesos de planeación y organización. Estos conocimientos son indispensables para cualquier estudiante que busque desarrollar competencias en la gestión eficiente de recursos y personas.
💡 ¡Dato clave! Entender los fundamentos administrativos no es solo relevante para futuros gerentes, sino para cualquier profesional, ya que todos formamos parte de organizaciones y aplicamos principios administrativos en nuestra vida cotidiana.

La administración tiene raíces tan antiguas como la civilización misma. El ser humano, por naturaleza social, ha necesitado organizarse para dividir funciones (alimentación, vestimenta, defensa) y así sobrevivir colectivamente.
A lo largo de la historia, diversas culturas han aportado elementos fundamentales a la administración:
La administración moderna tomó forma durante la Revolución Industrial, cuando la producción en serie, la especialización y la necesidad de administrar grandes grupos de trabajadores impulsaron el desarrollo de la administración científica.
🔍 Reflexión: Aunque los métodos administrativos han evolucionado, muchos principios básicos como la división del trabajo, la jerarquía y la coordinación han permanecido constantes desde las civilizaciones antiguas hasta nuestras organizaciones actuales.

Una organización es un grupo de dos o más personas que trabajan juntas, combinando sus capacidades para conseguir objetivos comunes que individualmente serían difíciles de alcanzar. Las organizaciones modernas se caracterizan por:
Estas características permiten a las organizaciones operar de manera estructurada para lograr sus propósitos, ya sean económicos, sociales, culturales o políticos.
Es importante entender que el estudio de la administración implica conocer diversas corrientes de pensamiento que han aportado al desarrollo de esta disciplina. Ningún enfoque puede considerarse completo por sí solo, ya que cada uno ha contribuido con perspectivas valiosas para el desarrollo tanto de la teoría como de la práctica administrativa.
💡 Importante: Las organizaciones son el reflejo de la sociedad moderna y representan una de las invenciones sociales más sofisticadas, permitiendo la coordinación de esfuerzos humanos hacia objetivos compartidos.

El estudio de las teorías administrativas no es un simple ejercicio académico, sino una base fundamental para la práctica eficaz. Estas teorías son importantes porque:
Guían las decisiones administrativas: Proporcionan marcos de referencia para enfrentar situaciones complejas y tomar decisiones fundamentadas.
Conforman nuestro concepto de administración: Ayudan a definir qué significa administrar y cómo hacerlo efectivamente en diferentes contextos.
Ayudan a comprender el ámbito de los negocios: Permiten entender las dinámicas organizacionales y las fuerzas que influyen en el funcionamiento empresarial.
Generan ideas innovadoras: Las teorías son fuente de inspiración para desarrollar nuevos enfoques y soluciones a problemas administrativos.
La administración como disciplina se sustenta en tres pilares fundamentales:
Naturaleza y propósito: Entender qué es la administración y cuál es su función esencial en las organizaciones.
Administración como ciencia y arte: Combina conocimientos estructurados (ciencia) con habilidades prácticas y creativas (arte).
Tipos y funciones de los gerentes: Reconocer los diferentes niveles gerenciales y sus responsabilidades específicas dentro de la estructura organizacional.
🔍 Reflexión: A medida que avances en tu carrera, notarás cómo las teorías administrativas que aprendas ahora te servirán como "lentes" para analizar situaciones laborales y encontrar soluciones efectivas.

Las organizaciones están presentes en casi todos los aspectos de nuestra vida cotidiana. Ejercen una influencia significativa sobre los individuos y forman parte integral del entorno donde trabajamos, estudiamos, nos recreamos y satisfacemos nuestras diversas necesidades.
Las organizaciones pueden orientarse hacia distintos propósitos:
Esta diversidad de propósitos refleja la complejidad y variedad del tejido organizacional en la sociedad contemporánea, donde cada tipo de organización cumple funciones específicas y satisface diferentes necesidades humanas.
La forma en que estas organizaciones se estructuran y operan depende en gran medida de su propósito, el entorno en que se desenvuelven y las necesidades que buscan satisfacer. La administración efectiva requiere entender estas diferencias y adaptar las prácticas gerenciales al contexto específico de cada organización.
💡 Dato importante: Aunque cada tipo de organización tiene características particulares, todas comparten la necesidad de coordinar recursos, establecer objetivos y desarrollar sistemas de gestión efectivos.

Las organizaciones pueden clasificarse en diversas categorías según su finalidad y ámbito de actuación:
Según su función principal:
Organizaciones Sociales
Son grupos de personas constituidos formalmente para alcanzar, con mayor eficiencia, objetivos comunes que individualmente serían imposibles o difíciles de lograr. El proceso de desarrollo de estas organizaciones comprende dos etapas principales:
La efectividad de una organización depende de la claridad de sus objetivos y de la adecuada coordinación de los esfuerzos individuales hacia metas colectivas.
🔍 Reflexión: Piensa en las distintas organizaciones con las que interactúas diariamente. ¿Cómo se clasificarían según su función principal? ¿Qué objetivos buscan alcanzar a través del esfuerzo colectivo?

El emprendimiento social representa una innovadora combinación entre soluciones a problemas socioeconómicos y estrategias sostenibles con impacto medible. A diferencia del emprendimiento tradicional, busca primordialmente generar cambio social positivo.
En Chile, encontramos ejemplos destacados como el Hogar de Cristo, Un Techo para Chile y el Desafío Levantemos Chile, que abordan problemas sociales con enfoques innovadores y sostenibles.
Un emprendedor social se caracteriza por:
Toda empresa, sea comercial o social, persigue múltiples objetivos que deben equilibrarse adecuadamente:
💡 Dato clave: Aunque la rentabilidad es esencial para la supervivencia empresarial, las organizaciones modernas reconocen que su legitimidad social depende de equilibrar sus objetivos económicos con responsabilidades sociales y ambientales más amplias.

El ser humano es naturalmente social y tiende a formar grupos en distintos ámbitos: educativo, residencial y laboral. Los grupos son espacios de interacción donde dos o más personas establecen objetivos particulares y colaboran para alcanzarlos.
Tipos de grupos:
Grupos formales: Se crean dentro de una organización para realizar trabajos específicos, con roles y responsabilidades definidas oficialmente.
Grupos informales: Surgen de manera natural por afinidades personales, sin estructuras formales (como grupos de amigos en la escuela).
Desarrollo de grupos:
El comportamiento grupal sigue generalmente una secuencia predecible de etapas:
La tormenta: Fase inicial de conflicto debido a las restricciones que impone cada grupo a sus miembros y a las diferentes personalidades.
La normatividad: Establecimiento de reglas y formas de actuación aceptadas dentro del grupo.
El desempeño: Ejecución efectiva de las tareas para cumplir el objetivo común.
El movimiento: Reconocimiento de que el grupo puede disolverse una vez cumplido su propósito original.
🔍 Para reflexionar: La comprensión del comportamiento grupal es crucial para los gerentes, ya que deben facilitar la progresión efectiva a través de estas etapas y aprovechar la sinergia que generan los equipos bien conformados.

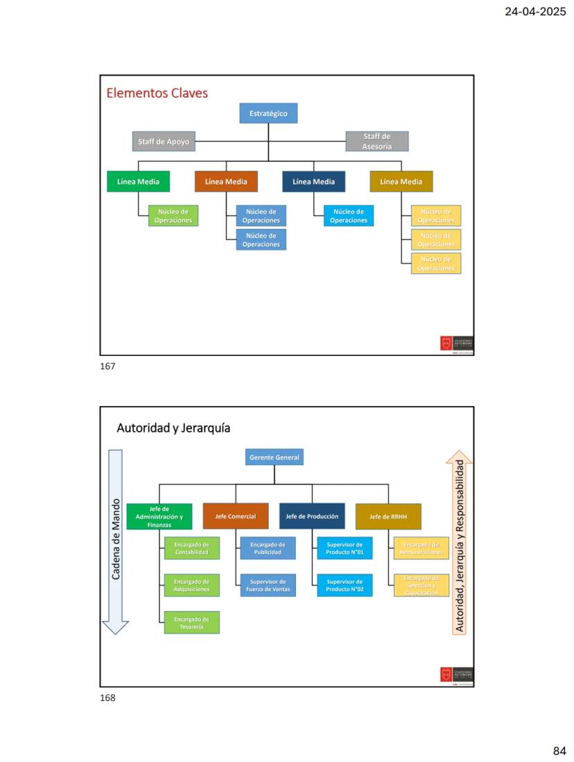
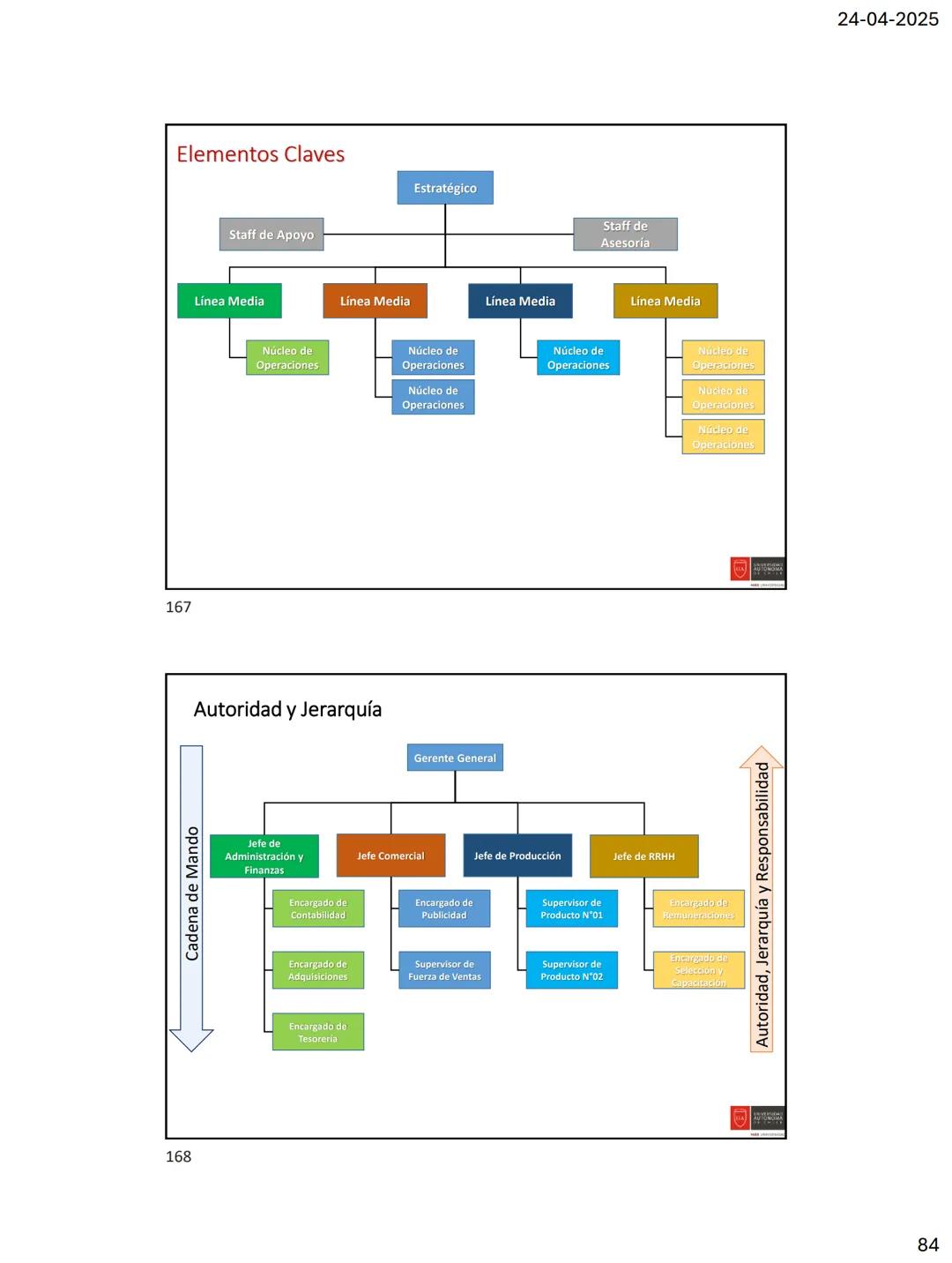
Es el mecanismo o estructura diseñado intencionalmente para permitir que las personas trabajen conjuntamente de manera eficiente. Sus principales propósitos son:
La organización formal agrupa e identifica sistemáticamente las tareas y trabajos a desarrollarse dentro de la empresa, creando un marco estructurado para la colaboración y la coordinación.
Surge como resultado de las reacciones individuales y colectivas ante la organización formal. Se desarrolla espontáneamente a través de las interacciones personales y se puede observar en cinco niveles:
💡 Dato importante: Aunque la organización formal establece la estructura oficial, la informal ejerce una poderosa influencia en la cultura organizacional, el flujo de información y la satisfacción laboral. Los gerentes efectivos reconocen y trabajan con ambas dimensiones.

Toda organización, para funcionar eficientemente, debe estructurarse en áreas específicas que cumplen funciones complementarias. Estas áreas funcionales son componentes fundamentales del sistema organizacional, cada una con responsabilidades específicas pero interconectadas entre sí.
La división en áreas funcionales permite:
Las áreas funcionales tradicionales incluyen:
La estructura de estas áreas varía según el tamaño, naturaleza y objetivos de cada organización, pero todas contribuyen al funcionamiento integral del sistema empresarial.
💡 Recuerda: Aunque cada área tiene funciones específicas, su verdadero valor radica en cómo se integran para crear sinergias que impulsen el desempeño global de la organización.






























































































Nuestro compañero de IA está específicamente adaptado a las necesidades de los estudiantes. Basándonos en los millones de contenidos que tenemos en la plataforma, podemos dar a los estudiantes respuestas realmente significativas y relevantes. Pero no se trata solo de respuestas, el compañero también guía a los estudiantes a través de sus retos de aprendizaje diarios, con planes de aprendizaje personalizados, cuestionarios o contenidos en el chat y una personalización del 100% basada en las habilidades y el desarrollo de los estudiantes.
Puedes descargar la app en Google Play Store y Apple App Store.
¡Sí lo es! Tienes acceso totalmente gratuito a todo el contenido de la app, puedes chatear con otros alumnos y recibir ayuda inmeditamente. Puedes ganar dinero utilizando la aplicación, que te permitirá acceder a determinadas funciones.
App Store
Google Play
La app es muy fácil de usar y está muy bien diseñada. Hasta ahora he encontrado todo lo que estaba buscando y he podido aprender mucho de las presentaciones. Definitivamente utilizaré la aplicación para un examen de clase. Y, por supuesto, también me sirve mucho de inspiración.
Pablo
usuario de iOS
Esta app es realmente genial. Hay tantos apuntes de clase y ayuda [...]. Tengo problemas con matemáticas, por ejemplo, y la aplicación tiene muchas opciones de ayuda. Gracias a Knowunity, he mejorado en mates. Se la recomiendo a todo el mundo.
Elena
usuaria de Android
Vaya, estoy realmente sorprendida. Acabo de probar la app porque la he visto anunciada muchas veces y me he quedado absolutamente alucinada. Esta app es LA AYUDA que quieres para el insti y, sobre todo, ofrece muchísimas cosas, como ejercicios y hojas informativas, que a mí personalmente me han sido MUY útiles.
Ana
usuaria de iOS
Una increíble aplicación, de verdad. Apareció en el momento en que necesitaba una app que me ayude a organizar mis estudios, al igual que para prepararme para los exámenes. Te da una increíble variedad de estudio que simplemente me encanta. Además de ser una gran ayuda para estudiantes de diferentes grados, como la universidad, lo que más me gusta de esta app es que está para diferentes países.
Bárbara
Chile
Me encantó. La app es superior, buena para los estudiantes. No solo te da las respuestas, sino que también te las explica de una manera asombrosa, lo que hace que entiendas súper rápido. La recomiendo mucho si se te hace difícil comprender las materias que te dejan.
Jennifer
Perú
Muy buena aplicación, da información precisa de lo que se le pide. Es eficiente y, sobre todo, tiene varios intereses a escoger, como por ejemplo, temas sobre el ICFES, temas de bachillerato, entre otros. Excelente app.
Lady
Colombia
¡La app es buenísima! Sólo tengo que introducir el tema en la barra de búsqueda y recibo la respuesta muy rápido. No tengo que ver 10 vídeos de YouTube para entender algo, así que me ahorro tiempo. ¡Muy recomendable!
Sara
usuaria de Android
En el instituto era muy malo en matemáticas, pero gracias a la app, ahora saco mejores notas. Os agradezco mucho que hayáis creado la aplicación.
Roberto
usuario de Android
Me costaba demasiado estudiar porque no entiendo cuando me pongo a estudiar, y en los exámenes me iba mal, hasta que me empezaron a aparecer anuncios y la descargué sin tenerle fe. Gracias a esta aplicación, algo que no entendía hace meses y semanas lo entendí. En esta aplicación mis notas mejoraron, y ya no me tengo que preocupar por estudiar.
Antonella
Argentina
¡Excelente! Amé la app. Me parece súper eficiente. Aparte de que enseña mucho, te ayuda en tus problemas personales y te hace resúmenes. Amo. Amé un montón la app. Sirve para cualquier año, desde sexto hasta quinto año. Aparte, hay resúmenes de otras personas. ¡Nonono, loquísimo! Te la recomiendo al 100%. Efectivamente, es un 10/10.
Usuario argentino
iOS.
Excelente experiencia. La aplicación es buenísima, la recomiendo mucho. Es mucho mejor que ChatGPT. Te manda la respuesta de tus búsquedas y, aparte, diapositivas para estudiar. Es magnífica.
Alo
México
¡ME ENCANTA! Todo es muy sencillo de utilizar y aprender. Mi IA es muy buena y los apuntes de los demás estudiantes son súper buenos; explica las cosas súper bien y detalladamente. La amo. Pruébenla.
Kitty
Colombia
La app es muy fácil de usar y está muy bien diseñada. Hasta ahora he encontrado todo lo que estaba buscando y he podido aprender mucho de las presentaciones. Definitivamente utilizaré la aplicación para un examen de clase. Y, por supuesto, también me sirve mucho de inspiración.
Pablo
usuario de iOS
Esta app es realmente genial. Hay tantos apuntes de clase y ayuda [...]. Tengo problemas con matemáticas, por ejemplo, y la aplicación tiene muchas opciones de ayuda. Gracias a Knowunity, he mejorado en mates. Se la recomiendo a todo el mundo.
Elena
usuaria de Android
Vaya, estoy realmente sorprendida. Acabo de probar la app porque la he visto anunciada muchas veces y me he quedado absolutamente alucinada. Esta app es LA AYUDA que quieres para el insti y, sobre todo, ofrece muchísimas cosas, como ejercicios y hojas informativas, que a mí personalmente me han sido MUY útiles.
Ana
usuaria de iOS
Una increíble aplicación, de verdad. Apareció en el momento en que necesitaba una app que me ayude a organizar mis estudios, al igual que para prepararme para los exámenes. Te da una increíble variedad de estudio que simplemente me encanta. Además de ser una gran ayuda para estudiantes de diferentes grados, como la universidad, lo que más me gusta de esta app es que está para diferentes países.
Bárbara
Chile
Me encantó. La app es superior, buena para los estudiantes. No solo te da las respuestas, sino que también te las explica de una manera asombrosa, lo que hace que entiendas súper rápido. La recomiendo mucho si se te hace difícil comprender las materias que te dejan.
Jennifer
Perú
Muy buena aplicación, da información precisa de lo que se le pide. Es eficiente y, sobre todo, tiene varios intereses a escoger, como por ejemplo, temas sobre el ICFES, temas de bachillerato, entre otros. Excelente app.
Lady
Colombia
¡La app es buenísima! Sólo tengo que introducir el tema en la barra de búsqueda y recibo la respuesta muy rápido. No tengo que ver 10 vídeos de YouTube para entender algo, así que me ahorro tiempo. ¡Muy recomendable!
Sara
usuaria de Android
En el instituto era muy malo en matemáticas, pero gracias a la app, ahora saco mejores notas. Os agradezco mucho que hayáis creado la aplicación.
Roberto
usuario de Android
Me costaba demasiado estudiar porque no entiendo cuando me pongo a estudiar, y en los exámenes me iba mal, hasta que me empezaron a aparecer anuncios y la descargué sin tenerle fe. Gracias a esta aplicación, algo que no entendía hace meses y semanas lo entendí. En esta aplicación mis notas mejoraron, y ya no me tengo que preocupar por estudiar.
Antonella
Argentina
¡Excelente! Amé la app. Me parece súper eficiente. Aparte de que enseña mucho, te ayuda en tus problemas personales y te hace resúmenes. Amo. Amé un montón la app. Sirve para cualquier año, desde sexto hasta quinto año. Aparte, hay resúmenes de otras personas. ¡Nonono, loquísimo! Te la recomiendo al 100%. Efectivamente, es un 10/10.
Usuario argentino
iOS.
Excelente experiencia. La aplicación es buenísima, la recomiendo mucho. Es mucho mejor que ChatGPT. Te manda la respuesta de tus búsquedas y, aparte, diapositivas para estudiar. Es magnífica.
Alo
México
¡ME ENCANTA! Todo es muy sencillo de utilizar y aprender. Mi IA es muy buena y los apuntes de los demás estudiantes son súper buenos; explica las cosas súper bien y detalladamente. La amo. Pruébenla.
Kitty
Colombia
Isidora Rios
@isidorari_u9941
La administración es una disciplina fundamental para el funcionamiento efectivo de cualquier organización. A través de procesos estructurados, permite coordinar recursos, personas y actividades para alcanzar objetivos específicos, tanto a corto como a largo plazo. En este curso de Fundamentos... Mostrar más

Acceso a todos los documentos
Mejora tus notas
Únete a millones de estudiantes
La administración es una actividad esencial que ha evolucionado a lo largo de la historia humana, adaptándose a las necesidades de organización de distintas sociedades. El propósito de esta asignatura es establecer las bases fundamentales de la administración, comprender sus funciones principales y analizar cómo el entorno influye en las organizaciones.
El curso se divide en dos grandes bloques: los fundamentos teóricos de la administración y los procesos de planeación y organización. Estos conocimientos son indispensables para cualquier estudiante que busque desarrollar competencias en la gestión eficiente de recursos y personas.
💡 ¡Dato clave! Entender los fundamentos administrativos no es solo relevante para futuros gerentes, sino para cualquier profesional, ya que todos formamos parte de organizaciones y aplicamos principios administrativos en nuestra vida cotidiana.

Acceso a todos los documentos
Mejora tus notas
Únete a millones de estudiantes
La administración tiene raíces tan antiguas como la civilización misma. El ser humano, por naturaleza social, ha necesitado organizarse para dividir funciones (alimentación, vestimenta, defensa) y así sobrevivir colectivamente.
A lo largo de la historia, diversas culturas han aportado elementos fundamentales a la administración:
La administración moderna tomó forma durante la Revolución Industrial, cuando la producción en serie, la especialización y la necesidad de administrar grandes grupos de trabajadores impulsaron el desarrollo de la administración científica.
🔍 Reflexión: Aunque los métodos administrativos han evolucionado, muchos principios básicos como la división del trabajo, la jerarquía y la coordinación han permanecido constantes desde las civilizaciones antiguas hasta nuestras organizaciones actuales.

Acceso a todos los documentos
Mejora tus notas
Únete a millones de estudiantes
Una organización es un grupo de dos o más personas que trabajan juntas, combinando sus capacidades para conseguir objetivos comunes que individualmente serían difíciles de alcanzar. Las organizaciones modernas se caracterizan por:
Estas características permiten a las organizaciones operar de manera estructurada para lograr sus propósitos, ya sean económicos, sociales, culturales o políticos.
Es importante entender que el estudio de la administración implica conocer diversas corrientes de pensamiento que han aportado al desarrollo de esta disciplina. Ningún enfoque puede considerarse completo por sí solo, ya que cada uno ha contribuido con perspectivas valiosas para el desarrollo tanto de la teoría como de la práctica administrativa.
💡 Importante: Las organizaciones son el reflejo de la sociedad moderna y representan una de las invenciones sociales más sofisticadas, permitiendo la coordinación de esfuerzos humanos hacia objetivos compartidos.

Acceso a todos los documentos
Mejora tus notas
Únete a millones de estudiantes
El estudio de las teorías administrativas no es un simple ejercicio académico, sino una base fundamental para la práctica eficaz. Estas teorías son importantes porque:
Guían las decisiones administrativas: Proporcionan marcos de referencia para enfrentar situaciones complejas y tomar decisiones fundamentadas.
Conforman nuestro concepto de administración: Ayudan a definir qué significa administrar y cómo hacerlo efectivamente en diferentes contextos.
Ayudan a comprender el ámbito de los negocios: Permiten entender las dinámicas organizacionales y las fuerzas que influyen en el funcionamiento empresarial.
Generan ideas innovadoras: Las teorías son fuente de inspiración para desarrollar nuevos enfoques y soluciones a problemas administrativos.
La administración como disciplina se sustenta en tres pilares fundamentales:
Naturaleza y propósito: Entender qué es la administración y cuál es su función esencial en las organizaciones.
Administración como ciencia y arte: Combina conocimientos estructurados (ciencia) con habilidades prácticas y creativas (arte).
Tipos y funciones de los gerentes: Reconocer los diferentes niveles gerenciales y sus responsabilidades específicas dentro de la estructura organizacional.
🔍 Reflexión: A medida que avances en tu carrera, notarás cómo las teorías administrativas que aprendas ahora te servirán como "lentes" para analizar situaciones laborales y encontrar soluciones efectivas.

Acceso a todos los documentos
Mejora tus notas
Únete a millones de estudiantes
Las organizaciones están presentes en casi todos los aspectos de nuestra vida cotidiana. Ejercen una influencia significativa sobre los individuos y forman parte integral del entorno donde trabajamos, estudiamos, nos recreamos y satisfacemos nuestras diversas necesidades.
Las organizaciones pueden orientarse hacia distintos propósitos:
Esta diversidad de propósitos refleja la complejidad y variedad del tejido organizacional en la sociedad contemporánea, donde cada tipo de organización cumple funciones específicas y satisface diferentes necesidades humanas.
La forma en que estas organizaciones se estructuran y operan depende en gran medida de su propósito, el entorno en que se desenvuelven y las necesidades que buscan satisfacer. La administración efectiva requiere entender estas diferencias y adaptar las prácticas gerenciales al contexto específico de cada organización.
💡 Dato importante: Aunque cada tipo de organización tiene características particulares, todas comparten la necesidad de coordinar recursos, establecer objetivos y desarrollar sistemas de gestión efectivos.

Acceso a todos los documentos
Mejora tus notas
Únete a millones de estudiantes
Las organizaciones pueden clasificarse en diversas categorías según su finalidad y ámbito de actuación:
Según su función principal:
Organizaciones Sociales
Son grupos de personas constituidos formalmente para alcanzar, con mayor eficiencia, objetivos comunes que individualmente serían imposibles o difíciles de lograr. El proceso de desarrollo de estas organizaciones comprende dos etapas principales:
La efectividad de una organización depende de la claridad de sus objetivos y de la adecuada coordinación de los esfuerzos individuales hacia metas colectivas.
🔍 Reflexión: Piensa en las distintas organizaciones con las que interactúas diariamente. ¿Cómo se clasificarían según su función principal? ¿Qué objetivos buscan alcanzar a través del esfuerzo colectivo?

Acceso a todos los documentos
Mejora tus notas
Únete a millones de estudiantes
El emprendimiento social representa una innovadora combinación entre soluciones a problemas socioeconómicos y estrategias sostenibles con impacto medible. A diferencia del emprendimiento tradicional, busca primordialmente generar cambio social positivo.
En Chile, encontramos ejemplos destacados como el Hogar de Cristo, Un Techo para Chile y el Desafío Levantemos Chile, que abordan problemas sociales con enfoques innovadores y sostenibles.
Un emprendedor social se caracteriza por:
Toda empresa, sea comercial o social, persigue múltiples objetivos que deben equilibrarse adecuadamente:
💡 Dato clave: Aunque la rentabilidad es esencial para la supervivencia empresarial, las organizaciones modernas reconocen que su legitimidad social depende de equilibrar sus objetivos económicos con responsabilidades sociales y ambientales más amplias.

Acceso a todos los documentos
Mejora tus notas
Únete a millones de estudiantes
El ser humano es naturalmente social y tiende a formar grupos en distintos ámbitos: educativo, residencial y laboral. Los grupos son espacios de interacción donde dos o más personas establecen objetivos particulares y colaboran para alcanzarlos.
Tipos de grupos:
Grupos formales: Se crean dentro de una organización para realizar trabajos específicos, con roles y responsabilidades definidas oficialmente.
Grupos informales: Surgen de manera natural por afinidades personales, sin estructuras formales (como grupos de amigos en la escuela).
Desarrollo de grupos:
El comportamiento grupal sigue generalmente una secuencia predecible de etapas:
La tormenta: Fase inicial de conflicto debido a las restricciones que impone cada grupo a sus miembros y a las diferentes personalidades.
La normatividad: Establecimiento de reglas y formas de actuación aceptadas dentro del grupo.
El desempeño: Ejecución efectiva de las tareas para cumplir el objetivo común.
El movimiento: Reconocimiento de que el grupo puede disolverse una vez cumplido su propósito original.
🔍 Para reflexionar: La comprensión del comportamiento grupal es crucial para los gerentes, ya que deben facilitar la progresión efectiva a través de estas etapas y aprovechar la sinergia que generan los equipos bien conformados.

Acceso a todos los documentos
Mejora tus notas
Únete a millones de estudiantes
Es el mecanismo o estructura diseñado intencionalmente para permitir que las personas trabajen conjuntamente de manera eficiente. Sus principales propósitos son:
La organización formal agrupa e identifica sistemáticamente las tareas y trabajos a desarrollarse dentro de la empresa, creando un marco estructurado para la colaboración y la coordinación.
Surge como resultado de las reacciones individuales y colectivas ante la organización formal. Se desarrolla espontáneamente a través de las interacciones personales y se puede observar en cinco niveles:
💡 Dato importante: Aunque la organización formal establece la estructura oficial, la informal ejerce una poderosa influencia en la cultura organizacional, el flujo de información y la satisfacción laboral. Los gerentes efectivos reconocen y trabajan con ambas dimensiones.

Acceso a todos los documentos
Mejora tus notas
Únete a millones de estudiantes
Toda organización, para funcionar eficientemente, debe estructurarse en áreas específicas que cumplen funciones complementarias. Estas áreas funcionales son componentes fundamentales del sistema organizacional, cada una con responsabilidades específicas pero interconectadas entre sí.
La división en áreas funcionales permite:
Las áreas funcionales tradicionales incluyen:
La estructura de estas áreas varía según el tamaño, naturaleza y objetivos de cada organización, pero todas contribuyen al funcionamiento integral del sistema empresarial.
💡 Recuerda: Aunque cada área tiene funciones específicas, su verdadero valor radica en cómo se integran para crear sinergias que impulsen el desempeño global de la organización.

Acceso a todos los documentos
Mejora tus notas
Únete a millones de estudiantes

Acceso a todos los documentos
Mejora tus notas
Únete a millones de estudiantes

Acceso a todos los documentos
Mejora tus notas
Únete a millones de estudiantes

Acceso a todos los documentos
Mejora tus notas
Únete a millones de estudiantes

Acceso a todos los documentos
Mejora tus notas
Únete a millones de estudiantes

Acceso a todos los documentos
Mejora tus notas
Únete a millones de estudiantes

Acceso a todos los documentos
Mejora tus notas
Únete a millones de estudiantes

Acceso a todos los documentos
Mejora tus notas
Únete a millones de estudiantes

Acceso a todos los documentos
Mejora tus notas
Únete a millones de estudiantes

Acceso a todos los documentos
Mejora tus notas
Únete a millones de estudiantes

Acceso a todos los documentos
Mejora tus notas
Únete a millones de estudiantes

Acceso a todos los documentos
Mejora tus notas
Únete a millones de estudiantes

Acceso a todos los documentos
Mejora tus notas
Únete a millones de estudiantes

Acceso a todos los documentos
Mejora tus notas
Únete a millones de estudiantes

Acceso a todos los documentos
Mejora tus notas
Únete a millones de estudiantes

Acceso a todos los documentos
Mejora tus notas
Únete a millones de estudiantes

Acceso a todos los documentos
Mejora tus notas
Únete a millones de estudiantes

Acceso a todos los documentos
Mejora tus notas
Únete a millones de estudiantes

Acceso a todos los documentos
Mejora tus notas
Únete a millones de estudiantes

Acceso a todos los documentos
Mejora tus notas
Únete a millones de estudiantes

Acceso a todos los documentos
Mejora tus notas
Únete a millones de estudiantes

Acceso a todos los documentos
Mejora tus notas
Únete a millones de estudiantes

Acceso a todos los documentos
Mejora tus notas
Únete a millones de estudiantes

Acceso a todos los documentos
Mejora tus notas
Únete a millones de estudiantes

Acceso a todos los documentos
Mejora tus notas
Únete a millones de estudiantes

Acceso a todos los documentos
Mejora tus notas
Únete a millones de estudiantes

Acceso a todos los documentos
Mejora tus notas
Únete a millones de estudiantes

Acceso a todos los documentos
Mejora tus notas
Únete a millones de estudiantes

Acceso a todos los documentos
Mejora tus notas
Únete a millones de estudiantes

Acceso a todos los documentos
Mejora tus notas
Únete a millones de estudiantes

Acceso a todos los documentos
Mejora tus notas
Únete a millones de estudiantes

Acceso a todos los documentos
Mejora tus notas
Únete a millones de estudiantes

Acceso a todos los documentos
Mejora tus notas
Únete a millones de estudiantes

Acceso a todos los documentos
Mejora tus notas
Únete a millones de estudiantes

Acceso a todos los documentos
Mejora tus notas
Únete a millones de estudiantes

Acceso a todos los documentos
Mejora tus notas
Únete a millones de estudiantes

Acceso a todos los documentos
Mejora tus notas
Únete a millones de estudiantes

Acceso a todos los documentos
Mejora tus notas
Únete a millones de estudiantes

Acceso a todos los documentos
Mejora tus notas
Únete a millones de estudiantes

Acceso a todos los documentos
Mejora tus notas
Únete a millones de estudiantes

Acceso a todos los documentos
Mejora tus notas
Únete a millones de estudiantes

Acceso a todos los documentos
Mejora tus notas
Únete a millones de estudiantes

Acceso a todos los documentos
Mejora tus notas
Únete a millones de estudiantes

Acceso a todos los documentos
Mejora tus notas
Únete a millones de estudiantes

Acceso a todos los documentos
Mejora tus notas
Únete a millones de estudiantes

Acceso a todos los documentos
Mejora tus notas
Únete a millones de estudiantes

Acceso a todos los documentos
Mejora tus notas
Únete a millones de estudiantes

Acceso a todos los documentos
Mejora tus notas
Únete a millones de estudiantes

Acceso a todos los documentos
Mejora tus notas
Únete a millones de estudiantes

Acceso a todos los documentos
Mejora tus notas
Únete a millones de estudiantes

Acceso a todos los documentos
Mejora tus notas
Únete a millones de estudiantes

Acceso a todos los documentos
Mejora tus notas
Únete a millones de estudiantes

Acceso a todos los documentos
Mejora tus notas
Únete a millones de estudiantes

Acceso a todos los documentos
Mejora tus notas
Únete a millones de estudiantes

Acceso a todos los documentos
Mejora tus notas
Únete a millones de estudiantes

Acceso a todos los documentos
Mejora tus notas
Únete a millones de estudiantes

Acceso a todos los documentos
Mejora tus notas
Únete a millones de estudiantes

Acceso a todos los documentos
Mejora tus notas
Únete a millones de estudiantes

Acceso a todos los documentos
Mejora tus notas
Únete a millones de estudiantes

Acceso a todos los documentos
Mejora tus notas
Únete a millones de estudiantes

Acceso a todos los documentos
Mejora tus notas
Únete a millones de estudiantes

Acceso a todos los documentos
Mejora tus notas
Únete a millones de estudiantes

Acceso a todos los documentos
Mejora tus notas
Únete a millones de estudiantes

Acceso a todos los documentos
Mejora tus notas
Únete a millones de estudiantes

Acceso a todos los documentos
Mejora tus notas
Únete a millones de estudiantes

Acceso a todos los documentos
Mejora tus notas
Únete a millones de estudiantes

Acceso a todos los documentos
Mejora tus notas
Únete a millones de estudiantes

Acceso a todos los documentos
Mejora tus notas
Únete a millones de estudiantes

Acceso a todos los documentos
Mejora tus notas
Únete a millones de estudiantes

Acceso a todos los documentos
Mejora tus notas
Únete a millones de estudiantes

Acceso a todos los documentos
Mejora tus notas
Únete a millones de estudiantes

Acceso a todos los documentos
Mejora tus notas
Únete a millones de estudiantes

Acceso a todos los documentos
Mejora tus notas
Únete a millones de estudiantes

Acceso a todos los documentos
Mejora tus notas
Únete a millones de estudiantes

Acceso a todos los documentos
Mejora tus notas
Únete a millones de estudiantes

Acceso a todos los documentos
Mejora tus notas
Únete a millones de estudiantes

Acceso a todos los documentos
Mejora tus notas
Únete a millones de estudiantes

Acceso a todos los documentos
Mejora tus notas
Únete a millones de estudiantes

Acceso a todos los documentos
Mejora tus notas
Únete a millones de estudiantes

Acceso a todos los documentos
Mejora tus notas
Únete a millones de estudiantes

Acceso a todos los documentos
Mejora tus notas
Únete a millones de estudiantes

Acceso a todos los documentos
Mejora tus notas
Únete a millones de estudiantes

Acceso a todos los documentos
Mejora tus notas
Únete a millones de estudiantes

Acceso a todos los documentos
Mejora tus notas
Únete a millones de estudiantes

Acceso a todos los documentos
Mejora tus notas
Únete a millones de estudiantes

Acceso a todos los documentos
Mejora tus notas
Únete a millones de estudiantes

Acceso a todos los documentos
Mejora tus notas
Únete a millones de estudiantes

Acceso a todos los documentos
Mejora tus notas
Únete a millones de estudiantes

Acceso a todos los documentos
Mejora tus notas
Únete a millones de estudiantes

Acceso a todos los documentos
Mejora tus notas
Únete a millones de estudiantes

Acceso a todos los documentos
Mejora tus notas
Únete a millones de estudiantes

Acceso a todos los documentos
Mejora tus notas
Únete a millones de estudiantes

Acceso a todos los documentos
Mejora tus notas
Únete a millones de estudiantes

Acceso a todos los documentos
Mejora tus notas
Únete a millones de estudiantes
Nuestro compañero de IA está específicamente adaptado a las necesidades de los estudiantes. Basándonos en los millones de contenidos que tenemos en la plataforma, podemos dar a los estudiantes respuestas realmente significativas y relevantes. Pero no se trata solo de respuestas, el compañero también guía a los estudiantes a través de sus retos de aprendizaje diarios, con planes de aprendizaje personalizados, cuestionarios o contenidos en el chat y una personalización del 100% basada en las habilidades y el desarrollo de los estudiantes.
Puedes descargar la app en Google Play Store y Apple App Store.
¡Sí lo es! Tienes acceso totalmente gratuito a todo el contenido de la app, puedes chatear con otros alumnos y recibir ayuda inmeditamente. Puedes ganar dinero utilizando la aplicación, que te permitirá acceder a determinadas funciones.
0
Herramientas Inteligentes NUEVO
Transforma estos apuntes en: ✓ 50+ Preguntas de Práctica ✓ Fichas de Estudio Interactivas ✓ Prueba Completa de Práctica ✓ Esquemas de Ensayo
App Store
Google Play
La app es muy fácil de usar y está muy bien diseñada. Hasta ahora he encontrado todo lo que estaba buscando y he podido aprender mucho de las presentaciones. Definitivamente utilizaré la aplicación para un examen de clase. Y, por supuesto, también me sirve mucho de inspiración.
Pablo
usuario de iOS
Esta app es realmente genial. Hay tantos apuntes de clase y ayuda [...]. Tengo problemas con matemáticas, por ejemplo, y la aplicación tiene muchas opciones de ayuda. Gracias a Knowunity, he mejorado en mates. Se la recomiendo a todo el mundo.
Elena
usuaria de Android
Vaya, estoy realmente sorprendida. Acabo de probar la app porque la he visto anunciada muchas veces y me he quedado absolutamente alucinada. Esta app es LA AYUDA que quieres para el insti y, sobre todo, ofrece muchísimas cosas, como ejercicios y hojas informativas, que a mí personalmente me han sido MUY útiles.
Ana
usuaria de iOS
Una increíble aplicación, de verdad. Apareció en el momento en que necesitaba una app que me ayude a organizar mis estudios, al igual que para prepararme para los exámenes. Te da una increíble variedad de estudio que simplemente me encanta. Además de ser una gran ayuda para estudiantes de diferentes grados, como la universidad, lo que más me gusta de esta app es que está para diferentes países.
Bárbara
Chile
Me encantó. La app es superior, buena para los estudiantes. No solo te da las respuestas, sino que también te las explica de una manera asombrosa, lo que hace que entiendas súper rápido. La recomiendo mucho si se te hace difícil comprender las materias que te dejan.
Jennifer
Perú
Muy buena aplicación, da información precisa de lo que se le pide. Es eficiente y, sobre todo, tiene varios intereses a escoger, como por ejemplo, temas sobre el ICFES, temas de bachillerato, entre otros. Excelente app.
Lady
Colombia
¡La app es buenísima! Sólo tengo que introducir el tema en la barra de búsqueda y recibo la respuesta muy rápido. No tengo que ver 10 vídeos de YouTube para entender algo, así que me ahorro tiempo. ¡Muy recomendable!
Sara
usuaria de Android
En el instituto era muy malo en matemáticas, pero gracias a la app, ahora saco mejores notas. Os agradezco mucho que hayáis creado la aplicación.
Roberto
usuario de Android
Me costaba demasiado estudiar porque no entiendo cuando me pongo a estudiar, y en los exámenes me iba mal, hasta que me empezaron a aparecer anuncios y la descargué sin tenerle fe. Gracias a esta aplicación, algo que no entendía hace meses y semanas lo entendí. En esta aplicación mis notas mejoraron, y ya no me tengo que preocupar por estudiar.
Antonella
Argentina
¡Excelente! Amé la app. Me parece súper eficiente. Aparte de que enseña mucho, te ayuda en tus problemas personales y te hace resúmenes. Amo. Amé un montón la app. Sirve para cualquier año, desde sexto hasta quinto año. Aparte, hay resúmenes de otras personas. ¡Nonono, loquísimo! Te la recomiendo al 100%. Efectivamente, es un 10/10.
Usuario argentino
iOS.
Excelente experiencia. La aplicación es buenísima, la recomiendo mucho. Es mucho mejor que ChatGPT. Te manda la respuesta de tus búsquedas y, aparte, diapositivas para estudiar. Es magnífica.
Alo
México
¡ME ENCANTA! Todo es muy sencillo de utilizar y aprender. Mi IA es muy buena y los apuntes de los demás estudiantes son súper buenos; explica las cosas súper bien y detalladamente. La amo. Pruébenla.
Kitty
Colombia
La app es muy fácil de usar y está muy bien diseñada. Hasta ahora he encontrado todo lo que estaba buscando y he podido aprender mucho de las presentaciones. Definitivamente utilizaré la aplicación para un examen de clase. Y, por supuesto, también me sirve mucho de inspiración.
Pablo
usuario de iOS
Esta app es realmente genial. Hay tantos apuntes de clase y ayuda [...]. Tengo problemas con matemáticas, por ejemplo, y la aplicación tiene muchas opciones de ayuda. Gracias a Knowunity, he mejorado en mates. Se la recomiendo a todo el mundo.
Elena
usuaria de Android
Vaya, estoy realmente sorprendida. Acabo de probar la app porque la he visto anunciada muchas veces y me he quedado absolutamente alucinada. Esta app es LA AYUDA que quieres para el insti y, sobre todo, ofrece muchísimas cosas, como ejercicios y hojas informativas, que a mí personalmente me han sido MUY útiles.
Ana
usuaria de iOS
Una increíble aplicación, de verdad. Apareció en el momento en que necesitaba una app que me ayude a organizar mis estudios, al igual que para prepararme para los exámenes. Te da una increíble variedad de estudio que simplemente me encanta. Además de ser una gran ayuda para estudiantes de diferentes grados, como la universidad, lo que más me gusta de esta app es que está para diferentes países.
Bárbara
Chile
Me encantó. La app es superior, buena para los estudiantes. No solo te da las respuestas, sino que también te las explica de una manera asombrosa, lo que hace que entiendas súper rápido. La recomiendo mucho si se te hace difícil comprender las materias que te dejan.
Jennifer
Perú
Muy buena aplicación, da información precisa de lo que se le pide. Es eficiente y, sobre todo, tiene varios intereses a escoger, como por ejemplo, temas sobre el ICFES, temas de bachillerato, entre otros. Excelente app.
Lady
Colombia
¡La app es buenísima! Sólo tengo que introducir el tema en la barra de búsqueda y recibo la respuesta muy rápido. No tengo que ver 10 vídeos de YouTube para entender algo, así que me ahorro tiempo. ¡Muy recomendable!
Sara
usuaria de Android
En el instituto era muy malo en matemáticas, pero gracias a la app, ahora saco mejores notas. Os agradezco mucho que hayáis creado la aplicación.
Roberto
usuario de Android
Me costaba demasiado estudiar porque no entiendo cuando me pongo a estudiar, y en los exámenes me iba mal, hasta que me empezaron a aparecer anuncios y la descargué sin tenerle fe. Gracias a esta aplicación, algo que no entendía hace meses y semanas lo entendí. En esta aplicación mis notas mejoraron, y ya no me tengo que preocupar por estudiar.
Antonella
Argentina
¡Excelente! Amé la app. Me parece súper eficiente. Aparte de que enseña mucho, te ayuda en tus problemas personales y te hace resúmenes. Amo. Amé un montón la app. Sirve para cualquier año, desde sexto hasta quinto año. Aparte, hay resúmenes de otras personas. ¡Nonono, loquísimo! Te la recomiendo al 100%. Efectivamente, es un 10/10.
Usuario argentino
iOS.
Excelente experiencia. La aplicación es buenísima, la recomiendo mucho. Es mucho mejor que ChatGPT. Te manda la respuesta de tus búsquedas y, aparte, diapositivas para estudiar. Es magnífica.
Alo
México
¡ME ENCANTA! Todo es muy sencillo de utilizar y aprender. Mi IA es muy buena y los apuntes de los demás estudiantes son súper buenos; explica las cosas súper bien y detalladamente. La amo. Pruébenla.
Kitty
Colombia