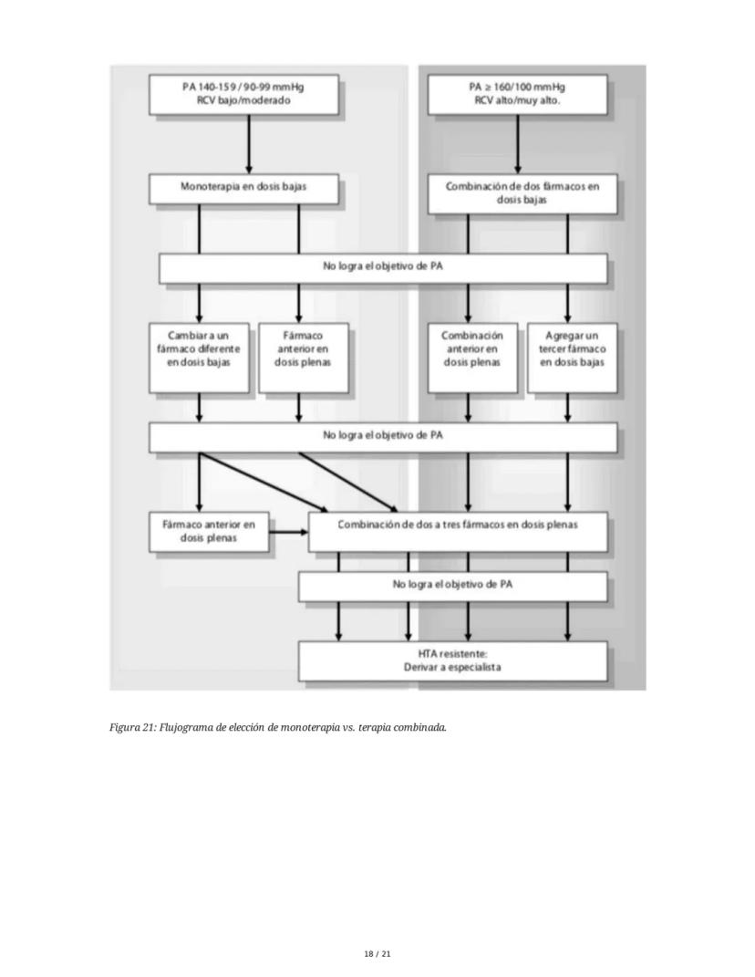
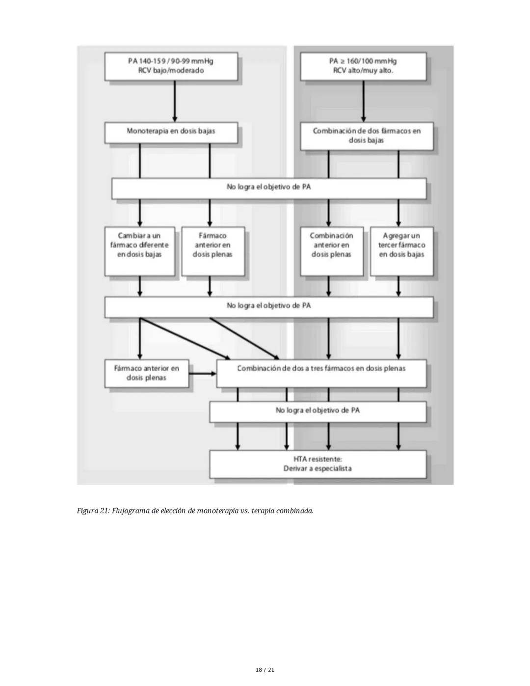
Esta lección explora el tratamiento farmacológico de la hipertensión, identificando los fármacos más comunes en Chile y los diuréticos utilizados, además de las recomendaciones del MINSAL.
Inscríbete para ver los apuntes¡Es gratis!
Acceso a todos los documentos
Mejora tus notas
Únete a millones de estudiantes
Al registrarte aceptas las Condiciones del servicio y la Política de privacidad.










































