La estructura organizacional y el talento humano son elementos clave... Mostrar más
Inscríbete para ver los apuntes¡Es gratis!
Acceso a todos los documentos
Mejora tus notas
Únete a millones de estudiantes
Asignaturas
Triangle Congruence and Similarity Theorems
Triangle Properties and Classification
Linear Equations and Graphs
Geometric Angle Relationships
Trigonometric Functions and Identities
Equation Solving Techniques
Circle Geometry Fundamentals
Division Operations and Methods
Basic Differentiation Rules
Exponent and Logarithm Properties
Mostrar todos los temas
Human Organ Systems
Reproductive Cell Cycles
Biological Sciences Subdisciplines
Cellular Energy Metabolism
Autotrophic Energy Processes
Inheritance Patterns and Principles
Biomolecular Structure and Organization
Cell Cycle and Division Mechanics
Cellular Organization and Development
Biological Structural Organization
Mostrar todos los temas
Chemical Sciences and Applications
Atomic Structure and Composition
Molecular Electron Structure Representation
Atomic Electron Behavior
Matter Properties and Water
Mole Concept and Calculations
Gas Laws and Behavior
Periodic Table Organization
Chemical Thermodynamics Fundamentals
Chemical Bond Types and Properties
Mostrar todos los temas
European Renaissance and Enlightenment
European Cultural Movements 800-1920
American Revolution Era 1763-1797
American Civil War 1861-1865
Global Imperial Systems
Mongol and Chinese Dynasties
U.S. Presidents and World Leaders
Historical Sources and Documentation
World Wars Era and Impact
World Religious Systems
Mostrar todos los temas
Classic and Contemporary Novels
Literary Character Analysis
Rhetorical Theory and Practice
Classic Literary Narratives
Reading Analysis and Interpretation
Narrative Structure and Techniques
English Language Components
Influential English-Language Authors
Basic Sentence Structure
Narrative Voice and Perspective
Mostrar todos los temas
116
•
Actualizado Apr 8, 2026
•
Dani Oliva
@danioliva
La estructura organizacional y el talento humano son elementos clave... Mostrar más











La estructura organizacional es mucho más que un simple diagrama de jerarquías. Es el marco que determina cómo se distribuyen las tareas, responsabilidades y autoridad dentro de una empresa. Su diseño debe estar perfectamente alineado con los objetivos estratégicos para lograr un posicionamiento efectivo en el mercado.
El organigrama empresarial tiene un importante valor estratégico, ya que proporciona una visión global de la organización y facilita la toma de decisiones. También sirve como base para implementar la estrategia empresarial, asegurando que la estructura respalde todos los objetivos planteados.
Entre los tipos de organigramas más comunes está el funcional, que divide la organización en áreas específicas como Dirección, Recursos Humanos y Marketing. Sus ventajas incluyen facilitar la asignación de tareas y favorecer la especialización, pero puede dificultar la visión de objetivos comunes y fomentar el aislamiento entre departamentos.
¡Dato importante! El tipo de organigrama que elijas para tu empresa no es solo una cuestión administrativa, sino una decisión estratégica que afectará directamente a la comunicación, eficiencia y capacidad de adaptación de toda la organización.
También existe el organigrama matricial, con equipos interfuncionales y doble cadena de mando, que ofrece mayor flexibilidad y fomenta la innovación, aunque puede generar conflictos por la superposición de responsabilidades. El organigrama divisional agrupa a los trabajadores en grandes secciones autogestionadas por producto, mercado o área geográfica.

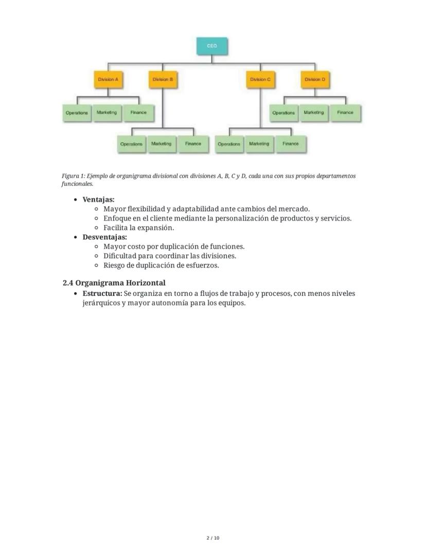
Las estructuras organizacionales han evolucionado para adaptarse a un entorno empresarial cada vez más dinámico. El organigrama divisional permite que cada división (producto, mercado o área geográfica) tenga sus propios departamentos de Operaciones, Marketing y Finanzas, logrando una mayor flexibilidad y enfoque en el cliente.
La estructura horizontal se organiza en torno a flujos de trabajo y procesos, con menos niveles jerárquicos y mayor autonomía para los equipos. Esta estructura favorece una mejor comunicación y reduce costos, además de aumentar la motivación de los empleados. Sin embargo, puede dificultar la toma de decisiones y ocasionar conflictos si no se gestiona correctamente.
En los últimos años han surgido modelos aún más innovadores como las redarquías y las holocracias. La holocracia se basa en la teoría de los sistemas vivos, organizando la empresa en "holones" (unidades que son parte y todo a la vez). Las redarquías funcionan como estructuras de red colaborativas con doble enlace y enfoque en proyectos.
¡Toma nota! Las estructuras organizacionales más planas y flexibles están ganando popularidad en la era digital porque permiten respuestas más rápidas a los cambios del mercado y fomentan la innovación.

Las estructuras organizacionales modernas buscan mayor agilidad y capacidad de respuesta. Un ejemplo claro son las holocracias, que funcionan como sistemas vivos donde cada unidad (holón) tiene autonomía pero forma parte de un todo más grande. Esto permite decisiones más rápidas y mejor adaptación a los cambios.
Las redarquías representan otro modelo innovador basado en redes colaborativas. En vez de jerarquías rígidas, se organizan mediante conexiones flexibles entre proyectos, comunicación, desarrollo y otras áreas fundamentales. Este enfoque promueve la innovación y reduce las barreras entre departamentos.
Para diseñar un organigrama efectivo, debes seguir algunos pasos clave: establecer claramente la cadena de mando, segmentar los departamentos de forma lógica, definir y asociar tareas específicas a cada posición, establecer el ámbito de control, y obtener una visión global que facilite la toma de decisiones.
¡Consejo práctico! Al diseñar un organigrama, piensa primero en los procesos y flujos de trabajo de tu organización, no solo en las jerarquías. Un buen organigrama refleja cómo funciona realmente la empresa, no solo quién reporta a quién.

Las organizaciones exponenciales representan el futuro de las estructuras empresariales. Con una estructura plana y flexible, estos modelos utilizan equipos multidisciplinarios y autoorganizados que potencian la innovación y la toma de decisiones ágil. Empresas como Airbnb, Google, Uber y Github son ejemplos perfectos de este enfoque revolucionario.
Estas organizaciones se caracterizan por aprovechar las tecnologías exponenciales, utilizar recursos externos basados en información y aplicar mecanismos internos que les permiten escalar rápidamente. Esto les da una ventaja competitiva significativa frente a empresas con estructuras más tradicionales.
El diseño organizacional ha evolucionado drásticamente gracias a la transformación digital. Las empresas exponenciales crecen a ritmos mucho más acelerados que sus competidores tradicionales porque pueden adaptarse rápidamente a los cambios del mercado y capitalizar oportunidades emergentes.
¡Dato impactante! Las organizaciones exponenciales pueden crecer hasta 10 veces más rápido que sus competidores tradicionales gracias a su estructura flexible y al aprovechamiento de tecnologías disruptivas como la IA, blockchain o el aprendizaje automático.

El modelo de Mintzberg ofrece una visión integral de los componentes clave en una organización. Este modelo identifica seis elementos fundamentales: el núcleo de operaciones que realiza el trabajo básico, el ápice estratégico donde se encuentra la alta dirección, la línea intermedia con gerentes que conectan ambos niveles, la tecnoestructura con analistas de sistemas, el staff de apoyo que brinda servicios indirectos, y la ideología o cultura organizacional.
Para coordinar efectivamente estos componentes, Mintzberg propone varios mecanismos: adaptación mutua, supervisión directa y diferentes tipos de estandarización (de procesos, resultados, habilidades y normas). Cada organización utiliza una combinación única de estos mecanismos según su naturaleza y objetivos estratégicos.
Las configuraciones estructurales que surgen de estos componentes incluyen la estructura simple (basada en supervisión directa), la burocracia mecánica (con estandarización de procesos), la burocracia profesional (estandarización de destrezas), la configuración divisional, la adhocracia y la organización misionera. Cada configuración responde a necesidades específicas del entorno competitivo.
¡Aplícalo a tu estudio! Analiza empresas que conoces e identifica qué configuración de Mintzberg siguen. Esto te ayudará a entender por qué algunas organizaciones responden mejor que otras a ciertos desafíos del mercado.

Los mecanismos de coordinación son fundamentales para integrar el trabajo en las organizaciones modernas. La adaptación mutua funciona a través del contacto personal directo, mientras que la supervisión directa implica que una persona asume la responsabilidad por el trabajo de otros. Estos mecanismos básicos se complementan con distintos tipos de estandarización.
La estandarización puede aplicarse a los procesos de trabajo (especificando cómo realizarlos), a los resultados (definiendo qué se debe lograr), a las habilidades (formando a los trabajadores) o a las normas (compartiendo creencias). Cada organización combina estos mecanismos según su estrategia y entorno competitivo.
Las configuraciones estructurales representan arquetipos organizacionales completos. La estructura simple utiliza principalmente la supervisión directa con alta centralización, ideal para empresas pequeñas o emergentes. La burocracia mecánica se basa en la estandarización de procesos, mientras que la burocracia profesional prioriza la estandarización de destrezas, otorgando más autonomía a los profesionales.
¡Conexión con la realidad! Piensa en un hospital: funciona como una burocracia profesional donde médicos especializados (estandarización de destrezas) tienen gran autonomía en sus decisiones, mientras que su administración puede seguir un modelo más mecánico para funciones rutinarias.

El caso de BioTechAndes ilustra perfectamente el desafío que enfrentan muchas startups en crecimiento: su estructura organizacional inicial, que funcionaba bien en las primeras etapas, se vuelve insuficiente ante la expansión. La descoordinación y duplicación de funciones son síntomas claros de que necesitan evolucionar hacia un modelo más sofisticado.
La competitividad organizacional es la capacidad de una empresa para destacarse en el mercado y mantener una posición rentable frente a sus competidores. No se trata solo de eficiencia operativa, sino también de innovación, adaptación, calidad y satisfacción del cliente. Todos estos factores están profundamente influenciados por la estructura organizacional y el talento humano.
Entre los factores clave de competitividad se encuentran la eficiencia para reducir costos, la innovación para desarrollar nuevos productos, la capacidad de adaptación ante cambios del mercado, la calidad en los productos y servicios, y la satisfacción del cliente. También son fundamentales la estrategia de diferenciación, el liderazgo que fomente la mejora continua y los recursos humanos como fuente de ventaja competitiva.
¡Reflexiona! El talento humano ha evolucionado desde ser considerado un simple recurso operativo hasta convertirse en el principal generador de competitividad en la economía del conocimiento. ¿Cómo aplicarías este concepto para mejorar la competitividad de una empresa que conoces?

El talento humano ha evolucionado significativamente desde la Revolución Industrial hasta nuestros días. Lo que comenzó como simples departamentos de bienestar del personal ha pasado a ser un elemento estratégico centrado en competencias laborales, inteligencia emocional y capital humano. Hoy entendemos el talento como la inteligencia y aptitud que permite a las personas desempeñarse excepcionalmente.
Este talento se compone de tres elementos fundamentales que se interrelacionan: el capital intelectual (conocimientos que generan valor), el capital humano (calidad del trabajo derivada de la educación y formación) y el capital social (compromiso, colaboración y valores compartidos). La intersección de estos tres componentes es lo que forma el verdadero talento dentro de las organizaciones.
La relación entre el talento humano y la competitividad organizacional es directa y poderosa. Una empresa que gestiona eficazmente su talento puede desarrollar capacidades únicas que son difíciles de imitar por la competencia. Esto crea una ventaja competitiva sostenible que va más allá de productos o tecnologías específicas.
¡Consejo práctico! Para desarrollar una ventaja competitiva basada en el talento, no basta con contratar a los mejores; es necesario crear un entorno donde puedan colaborar eficazmente y alinear sus capacidades con los objetivos estratégicos de la organización.

La Teoría de los Recursos y Capacidades explica cómo las empresas pueden lograr ventajas competitivas sostenibles a partir de sus recursos internos. Estos recursos se dividen en tangibles (como maquinaria e infraestructura), intangibles (propiedad intelectual y reputación) y humanos (experiencia y conocimientos). Sin embargo, no todos los recursos tienen el mismo valor estratégico.
Las capacidades organizacionales son igual de importantes y pueden clasificarse en estructurales (relacionadas con la organización), conductuales (como liderazgo y trabajo en equipo), funcionales (específicas de cada área) y dinámicas (que permiten adaptarse al cambio). Estas capacidades determinan cómo la empresa utiliza sus recursos para crear valor.
El Modelo VRIO es una herramienta fundamental para evaluar el potencial competitivo de los recursos y capacidades. Este modelo analiza cuatro características clave: Valor (si agrega valor), Rareza (si es poco común), Inimitabilidad (difícil de copiar) y Organización (si la empresa está estructurada para aprovecharlo). Solo los recursos que cumplen con todos estos criterios generan ventajas competitivas sostenibles.
¡Ponlo en práctica! Cuando analices una empresa, identifica qué recursos cumplen con los criterios VRIO. Estos serán los verdaderos generadores de su ventaja competitiva y los que deberían protegerse y desarrollarse estratégicamente.

El caso de TechNova Chile S.A. revela un desafío común en empresas tecnológicas en crecimiento: cuentan con buenos recursos tangibles (infraestructura moderna) e intangibles (reputación técnica), pero enfrentan problemas serios en la gestión del talento humano, con alta rotación y falta de programas de formación.
Esta situación ilustra perfectamente cómo incluso empresas con buenas capacidades técnicas pueden ver comprometida su competitividad si no desarrollan estrategias efectivas para la atracción, desarrollo y retención del talento. Sin una adecuada gestión del conocimiento, pierden valiosa experiencia cada vez que un colaborador clave se marcha.
El desafío principal para empresas como TechNova es fortalecer su estrategia de gestión de talento con un enfoque basado en capacidades organizacionales. Esto implica ir más allá de ver a las personas como recursos intercambiables y considerarlas como fuentes de capacidades dinámicas que permiten a la organización adaptarse y evolucionar constantemente.
¡Reflexión final! Las organizaciones más exitosas del siglo XXI serán aquellas que logren integrar perfectamente su estructura organizacional con una gestión estratégica del talento, creando sistemas que potencien la innovación y el aprendizaje continuo mientras mantienen la agilidad necesaria para adaptarse a un entorno cambiante.
Nuestro compañero de IA está específicamente adaptado a las necesidades de los estudiantes. Basándonos en los millones de contenidos que tenemos en la plataforma, podemos dar a los estudiantes respuestas realmente significativas y relevantes. Pero no se trata solo de respuestas, el compañero también guía a los estudiantes a través de sus retos de aprendizaje diarios, con planes de aprendizaje personalizados, cuestionarios o contenidos en el chat y una personalización del 100% basada en las habilidades y el desarrollo de los estudiantes.
Puedes descargar la app en Google Play Store y Apple App Store.
¡Sí lo es! Tienes acceso totalmente gratuito a todo el contenido de la app, puedes chatear con otros alumnos y recibir ayuda inmeditamente. Puedes ganar dinero utilizando la aplicación, que te permitirá acceder a determinadas funciones.
App Store
Google Play
La app es muy fácil de usar y está muy bien diseñada. Hasta ahora he encontrado todo lo que estaba buscando y he podido aprender mucho de las presentaciones. Definitivamente utilizaré la aplicación para un examen de clase. Y, por supuesto, también me sirve mucho de inspiración.
Pablo
usuario de iOS
Esta app es realmente genial. Hay tantos apuntes de clase y ayuda [...]. Tengo problemas con matemáticas, por ejemplo, y la aplicación tiene muchas opciones de ayuda. Gracias a Knowunity, he mejorado en mates. Se la recomiendo a todo el mundo.
Elena
usuaria de Android
Vaya, estoy realmente sorprendida. Acabo de probar la app porque la he visto anunciada muchas veces y me he quedado absolutamente alucinada. Esta app es LA AYUDA que quieres para el insti y, sobre todo, ofrece muchísimas cosas, como ejercicios y hojas informativas, que a mí personalmente me han sido MUY útiles.
Ana
usuaria de iOS
Una increíble aplicación, de verdad. Apareció en el momento en que necesitaba una app que me ayude a organizar mis estudios, al igual que para prepararme para los exámenes. Te da una increíble variedad de estudio que simplemente me encanta. Además de ser una gran ayuda para estudiantes de diferentes grados, como la universidad, lo que más me gusta de esta app es que está para diferentes países.
Bárbara
Chile
Me encantó. La app es superior, buena para los estudiantes. No solo te da las respuestas, sino que también te las explica de una manera asombrosa, lo que hace que entiendas súper rápido. La recomiendo mucho si se te hace difícil comprender las materias que te dejan.
Jennifer
Perú
Muy buena aplicación, da información precisa de lo que se le pide. Es eficiente y, sobre todo, tiene varios intereses a escoger, como por ejemplo, temas sobre el ICFES, temas de bachillerato, entre otros. Excelente app.
Lady
Colombia
¡La app es buenísima! Sólo tengo que introducir el tema en la barra de búsqueda y recibo la respuesta muy rápido. No tengo que ver 10 vídeos de YouTube para entender algo, así que me ahorro tiempo. ¡Muy recomendable!
Sara
usuaria de Android
En el instituto era muy malo en matemáticas, pero gracias a la app, ahora saco mejores notas. Os agradezco mucho que hayáis creado la aplicación.
Roberto
usuario de Android
Me costaba demasiado estudiar porque no entiendo cuando me pongo a estudiar, y en los exámenes me iba mal, hasta que me empezaron a aparecer anuncios y la descargué sin tenerle fe. Gracias a esta aplicación, algo que no entendía hace meses y semanas lo entendí. En esta aplicación mis notas mejoraron, y ya no me tengo que preocupar por estudiar.
Antonella
Argentina
¡Excelente! Amé la app. Me parece súper eficiente. Aparte de que enseña mucho, te ayuda en tus problemas personales y te hace resúmenes. Amo. Amé un montón la app. Sirve para cualquier año, desde sexto hasta quinto año. Aparte, hay resúmenes de otras personas. ¡Nonono, loquísimo! Te la recomiendo al 100%. Efectivamente, es un 10/10.
Usuario argentino
iOS.
Excelente experiencia. La aplicación es buenísima, la recomiendo mucho. Es mucho mejor que ChatGPT. Te manda la respuesta de tus búsquedas y, aparte, diapositivas para estudiar. Es magnífica.
Alo
México
¡ME ENCANTA! Todo es muy sencillo de utilizar y aprender. Mi IA es muy buena y los apuntes de los demás estudiantes son súper buenos; explica las cosas súper bien y detalladamente. La amo. Pruébenla.
Kitty
Colombia
La app es muy fácil de usar y está muy bien diseñada. Hasta ahora he encontrado todo lo que estaba buscando y he podido aprender mucho de las presentaciones. Definitivamente utilizaré la aplicación para un examen de clase. Y, por supuesto, también me sirve mucho de inspiración.
Pablo
usuario de iOS
Esta app es realmente genial. Hay tantos apuntes de clase y ayuda [...]. Tengo problemas con matemáticas, por ejemplo, y la aplicación tiene muchas opciones de ayuda. Gracias a Knowunity, he mejorado en mates. Se la recomiendo a todo el mundo.
Elena
usuaria de Android
Vaya, estoy realmente sorprendida. Acabo de probar la app porque la he visto anunciada muchas veces y me he quedado absolutamente alucinada. Esta app es LA AYUDA que quieres para el insti y, sobre todo, ofrece muchísimas cosas, como ejercicios y hojas informativas, que a mí personalmente me han sido MUY útiles.
Ana
usuaria de iOS
Una increíble aplicación, de verdad. Apareció en el momento en que necesitaba una app que me ayude a organizar mis estudios, al igual que para prepararme para los exámenes. Te da una increíble variedad de estudio que simplemente me encanta. Además de ser una gran ayuda para estudiantes de diferentes grados, como la universidad, lo que más me gusta de esta app es que está para diferentes países.
Bárbara
Chile
Me encantó. La app es superior, buena para los estudiantes. No solo te da las respuestas, sino que también te las explica de una manera asombrosa, lo que hace que entiendas súper rápido. La recomiendo mucho si se te hace difícil comprender las materias que te dejan.
Jennifer
Perú
Muy buena aplicación, da información precisa de lo que se le pide. Es eficiente y, sobre todo, tiene varios intereses a escoger, como por ejemplo, temas sobre el ICFES, temas de bachillerato, entre otros. Excelente app.
Lady
Colombia
¡La app es buenísima! Sólo tengo que introducir el tema en la barra de búsqueda y recibo la respuesta muy rápido. No tengo que ver 10 vídeos de YouTube para entender algo, así que me ahorro tiempo. ¡Muy recomendable!
Sara
usuaria de Android
En el instituto era muy malo en matemáticas, pero gracias a la app, ahora saco mejores notas. Os agradezco mucho que hayáis creado la aplicación.
Roberto
usuario de Android
Me costaba demasiado estudiar porque no entiendo cuando me pongo a estudiar, y en los exámenes me iba mal, hasta que me empezaron a aparecer anuncios y la descargué sin tenerle fe. Gracias a esta aplicación, algo que no entendía hace meses y semanas lo entendí. En esta aplicación mis notas mejoraron, y ya no me tengo que preocupar por estudiar.
Antonella
Argentina
¡Excelente! Amé la app. Me parece súper eficiente. Aparte de que enseña mucho, te ayuda en tus problemas personales y te hace resúmenes. Amo. Amé un montón la app. Sirve para cualquier año, desde sexto hasta quinto año. Aparte, hay resúmenes de otras personas. ¡Nonono, loquísimo! Te la recomiendo al 100%. Efectivamente, es un 10/10.
Usuario argentino
iOS.
Excelente experiencia. La aplicación es buenísima, la recomiendo mucho. Es mucho mejor que ChatGPT. Te manda la respuesta de tus búsquedas y, aparte, diapositivas para estudiar. Es magnífica.
Alo
México
¡ME ENCANTA! Todo es muy sencillo de utilizar y aprender. Mi IA es muy buena y los apuntes de los demás estudiantes son súper buenos; explica las cosas súper bien y detalladamente. La amo. Pruébenla.
Kitty
Colombia
Dani Oliva
@danioliva
La estructura organizacional y el talento humano son elementos clave para el éxito empresarial en el mercado actual. Estos factores determinan cómo se distribuyen las responsabilidades, se toman decisiones y se desarrolla la ventaja competitiva de una organización. Su correcta... Mostrar más

Acceso a todos los documentos
Mejora tus notas
Únete a millones de estudiantes
La estructura organizacional es mucho más que un simple diagrama de jerarquías. Es el marco que determina cómo se distribuyen las tareas, responsabilidades y autoridad dentro de una empresa. Su diseño debe estar perfectamente alineado con los objetivos estratégicos para lograr un posicionamiento efectivo en el mercado.
El organigrama empresarial tiene un importante valor estratégico, ya que proporciona una visión global de la organización y facilita la toma de decisiones. También sirve como base para implementar la estrategia empresarial, asegurando que la estructura respalde todos los objetivos planteados.
Entre los tipos de organigramas más comunes está el funcional, que divide la organización en áreas específicas como Dirección, Recursos Humanos y Marketing. Sus ventajas incluyen facilitar la asignación de tareas y favorecer la especialización, pero puede dificultar la visión de objetivos comunes y fomentar el aislamiento entre departamentos.
¡Dato importante! El tipo de organigrama que elijas para tu empresa no es solo una cuestión administrativa, sino una decisión estratégica que afectará directamente a la comunicación, eficiencia y capacidad de adaptación de toda la organización.
También existe el organigrama matricial, con equipos interfuncionales y doble cadena de mando, que ofrece mayor flexibilidad y fomenta la innovación, aunque puede generar conflictos por la superposición de responsabilidades. El organigrama divisional agrupa a los trabajadores en grandes secciones autogestionadas por producto, mercado o área geográfica.

Acceso a todos los documentos
Mejora tus notas
Únete a millones de estudiantes
Las estructuras organizacionales han evolucionado para adaptarse a un entorno empresarial cada vez más dinámico. El organigrama divisional permite que cada división (producto, mercado o área geográfica) tenga sus propios departamentos de Operaciones, Marketing y Finanzas, logrando una mayor flexibilidad y enfoque en el cliente.
La estructura horizontal se organiza en torno a flujos de trabajo y procesos, con menos niveles jerárquicos y mayor autonomía para los equipos. Esta estructura favorece una mejor comunicación y reduce costos, además de aumentar la motivación de los empleados. Sin embargo, puede dificultar la toma de decisiones y ocasionar conflictos si no se gestiona correctamente.
En los últimos años han surgido modelos aún más innovadores como las redarquías y las holocracias. La holocracia se basa en la teoría de los sistemas vivos, organizando la empresa en "holones" (unidades que son parte y todo a la vez). Las redarquías funcionan como estructuras de red colaborativas con doble enlace y enfoque en proyectos.
¡Toma nota! Las estructuras organizacionales más planas y flexibles están ganando popularidad en la era digital porque permiten respuestas más rápidas a los cambios del mercado y fomentan la innovación.

Acceso a todos los documentos
Mejora tus notas
Únete a millones de estudiantes
Las estructuras organizacionales modernas buscan mayor agilidad y capacidad de respuesta. Un ejemplo claro son las holocracias, que funcionan como sistemas vivos donde cada unidad (holón) tiene autonomía pero forma parte de un todo más grande. Esto permite decisiones más rápidas y mejor adaptación a los cambios.
Las redarquías representan otro modelo innovador basado en redes colaborativas. En vez de jerarquías rígidas, se organizan mediante conexiones flexibles entre proyectos, comunicación, desarrollo y otras áreas fundamentales. Este enfoque promueve la innovación y reduce las barreras entre departamentos.
Para diseñar un organigrama efectivo, debes seguir algunos pasos clave: establecer claramente la cadena de mando, segmentar los departamentos de forma lógica, definir y asociar tareas específicas a cada posición, establecer el ámbito de control, y obtener una visión global que facilite la toma de decisiones.
¡Consejo práctico! Al diseñar un organigrama, piensa primero en los procesos y flujos de trabajo de tu organización, no solo en las jerarquías. Un buen organigrama refleja cómo funciona realmente la empresa, no solo quién reporta a quién.

Acceso a todos los documentos
Mejora tus notas
Únete a millones de estudiantes
Las organizaciones exponenciales representan el futuro de las estructuras empresariales. Con una estructura plana y flexible, estos modelos utilizan equipos multidisciplinarios y autoorganizados que potencian la innovación y la toma de decisiones ágil. Empresas como Airbnb, Google, Uber y Github son ejemplos perfectos de este enfoque revolucionario.
Estas organizaciones se caracterizan por aprovechar las tecnologías exponenciales, utilizar recursos externos basados en información y aplicar mecanismos internos que les permiten escalar rápidamente. Esto les da una ventaja competitiva significativa frente a empresas con estructuras más tradicionales.
El diseño organizacional ha evolucionado drásticamente gracias a la transformación digital. Las empresas exponenciales crecen a ritmos mucho más acelerados que sus competidores tradicionales porque pueden adaptarse rápidamente a los cambios del mercado y capitalizar oportunidades emergentes.
¡Dato impactante! Las organizaciones exponenciales pueden crecer hasta 10 veces más rápido que sus competidores tradicionales gracias a su estructura flexible y al aprovechamiento de tecnologías disruptivas como la IA, blockchain o el aprendizaje automático.

Acceso a todos los documentos
Mejora tus notas
Únete a millones de estudiantes
El modelo de Mintzberg ofrece una visión integral de los componentes clave en una organización. Este modelo identifica seis elementos fundamentales: el núcleo de operaciones que realiza el trabajo básico, el ápice estratégico donde se encuentra la alta dirección, la línea intermedia con gerentes que conectan ambos niveles, la tecnoestructura con analistas de sistemas, el staff de apoyo que brinda servicios indirectos, y la ideología o cultura organizacional.
Para coordinar efectivamente estos componentes, Mintzberg propone varios mecanismos: adaptación mutua, supervisión directa y diferentes tipos de estandarización (de procesos, resultados, habilidades y normas). Cada organización utiliza una combinación única de estos mecanismos según su naturaleza y objetivos estratégicos.
Las configuraciones estructurales que surgen de estos componentes incluyen la estructura simple (basada en supervisión directa), la burocracia mecánica (con estandarización de procesos), la burocracia profesional (estandarización de destrezas), la configuración divisional, la adhocracia y la organización misionera. Cada configuración responde a necesidades específicas del entorno competitivo.
¡Aplícalo a tu estudio! Analiza empresas que conoces e identifica qué configuración de Mintzberg siguen. Esto te ayudará a entender por qué algunas organizaciones responden mejor que otras a ciertos desafíos del mercado.

Acceso a todos los documentos
Mejora tus notas
Únete a millones de estudiantes
Los mecanismos de coordinación son fundamentales para integrar el trabajo en las organizaciones modernas. La adaptación mutua funciona a través del contacto personal directo, mientras que la supervisión directa implica que una persona asume la responsabilidad por el trabajo de otros. Estos mecanismos básicos se complementan con distintos tipos de estandarización.
La estandarización puede aplicarse a los procesos de trabajo (especificando cómo realizarlos), a los resultados (definiendo qué se debe lograr), a las habilidades (formando a los trabajadores) o a las normas (compartiendo creencias). Cada organización combina estos mecanismos según su estrategia y entorno competitivo.
Las configuraciones estructurales representan arquetipos organizacionales completos. La estructura simple utiliza principalmente la supervisión directa con alta centralización, ideal para empresas pequeñas o emergentes. La burocracia mecánica se basa en la estandarización de procesos, mientras que la burocracia profesional prioriza la estandarización de destrezas, otorgando más autonomía a los profesionales.
¡Conexión con la realidad! Piensa en un hospital: funciona como una burocracia profesional donde médicos especializados (estandarización de destrezas) tienen gran autonomía en sus decisiones, mientras que su administración puede seguir un modelo más mecánico para funciones rutinarias.

Acceso a todos los documentos
Mejora tus notas
Únete a millones de estudiantes
El caso de BioTechAndes ilustra perfectamente el desafío que enfrentan muchas startups en crecimiento: su estructura organizacional inicial, que funcionaba bien en las primeras etapas, se vuelve insuficiente ante la expansión. La descoordinación y duplicación de funciones son síntomas claros de que necesitan evolucionar hacia un modelo más sofisticado.
La competitividad organizacional es la capacidad de una empresa para destacarse en el mercado y mantener una posición rentable frente a sus competidores. No se trata solo de eficiencia operativa, sino también de innovación, adaptación, calidad y satisfacción del cliente. Todos estos factores están profundamente influenciados por la estructura organizacional y el talento humano.
Entre los factores clave de competitividad se encuentran la eficiencia para reducir costos, la innovación para desarrollar nuevos productos, la capacidad de adaptación ante cambios del mercado, la calidad en los productos y servicios, y la satisfacción del cliente. También son fundamentales la estrategia de diferenciación, el liderazgo que fomente la mejora continua y los recursos humanos como fuente de ventaja competitiva.
¡Reflexiona! El talento humano ha evolucionado desde ser considerado un simple recurso operativo hasta convertirse en el principal generador de competitividad en la economía del conocimiento. ¿Cómo aplicarías este concepto para mejorar la competitividad de una empresa que conoces?

Acceso a todos los documentos
Mejora tus notas
Únete a millones de estudiantes
El talento humano ha evolucionado significativamente desde la Revolución Industrial hasta nuestros días. Lo que comenzó como simples departamentos de bienestar del personal ha pasado a ser un elemento estratégico centrado en competencias laborales, inteligencia emocional y capital humano. Hoy entendemos el talento como la inteligencia y aptitud que permite a las personas desempeñarse excepcionalmente.
Este talento se compone de tres elementos fundamentales que se interrelacionan: el capital intelectual (conocimientos que generan valor), el capital humano (calidad del trabajo derivada de la educación y formación) y el capital social (compromiso, colaboración y valores compartidos). La intersección de estos tres componentes es lo que forma el verdadero talento dentro de las organizaciones.
La relación entre el talento humano y la competitividad organizacional es directa y poderosa. Una empresa que gestiona eficazmente su talento puede desarrollar capacidades únicas que son difíciles de imitar por la competencia. Esto crea una ventaja competitiva sostenible que va más allá de productos o tecnologías específicas.
¡Consejo práctico! Para desarrollar una ventaja competitiva basada en el talento, no basta con contratar a los mejores; es necesario crear un entorno donde puedan colaborar eficazmente y alinear sus capacidades con los objetivos estratégicos de la organización.

Acceso a todos los documentos
Mejora tus notas
Únete a millones de estudiantes
La Teoría de los Recursos y Capacidades explica cómo las empresas pueden lograr ventajas competitivas sostenibles a partir de sus recursos internos. Estos recursos se dividen en tangibles (como maquinaria e infraestructura), intangibles (propiedad intelectual y reputación) y humanos (experiencia y conocimientos). Sin embargo, no todos los recursos tienen el mismo valor estratégico.
Las capacidades organizacionales son igual de importantes y pueden clasificarse en estructurales (relacionadas con la organización), conductuales (como liderazgo y trabajo en equipo), funcionales (específicas de cada área) y dinámicas (que permiten adaptarse al cambio). Estas capacidades determinan cómo la empresa utiliza sus recursos para crear valor.
El Modelo VRIO es una herramienta fundamental para evaluar el potencial competitivo de los recursos y capacidades. Este modelo analiza cuatro características clave: Valor (si agrega valor), Rareza (si es poco común), Inimitabilidad (difícil de copiar) y Organización (si la empresa está estructurada para aprovecharlo). Solo los recursos que cumplen con todos estos criterios generan ventajas competitivas sostenibles.
¡Ponlo en práctica! Cuando analices una empresa, identifica qué recursos cumplen con los criterios VRIO. Estos serán los verdaderos generadores de su ventaja competitiva y los que deberían protegerse y desarrollarse estratégicamente.

Acceso a todos los documentos
Mejora tus notas
Únete a millones de estudiantes
El caso de TechNova Chile S.A. revela un desafío común en empresas tecnológicas en crecimiento: cuentan con buenos recursos tangibles (infraestructura moderna) e intangibles (reputación técnica), pero enfrentan problemas serios en la gestión del talento humano, con alta rotación y falta de programas de formación.
Esta situación ilustra perfectamente cómo incluso empresas con buenas capacidades técnicas pueden ver comprometida su competitividad si no desarrollan estrategias efectivas para la atracción, desarrollo y retención del talento. Sin una adecuada gestión del conocimiento, pierden valiosa experiencia cada vez que un colaborador clave se marcha.
El desafío principal para empresas como TechNova es fortalecer su estrategia de gestión de talento con un enfoque basado en capacidades organizacionales. Esto implica ir más allá de ver a las personas como recursos intercambiables y considerarlas como fuentes de capacidades dinámicas que permiten a la organización adaptarse y evolucionar constantemente.
¡Reflexión final! Las organizaciones más exitosas del siglo XXI serán aquellas que logren integrar perfectamente su estructura organizacional con una gestión estratégica del talento, creando sistemas que potencien la innovación y el aprendizaje continuo mientras mantienen la agilidad necesaria para adaptarse a un entorno cambiante.
Nuestro compañero de IA está específicamente adaptado a las necesidades de los estudiantes. Basándonos en los millones de contenidos que tenemos en la plataforma, podemos dar a los estudiantes respuestas realmente significativas y relevantes. Pero no se trata solo de respuestas, el compañero también guía a los estudiantes a través de sus retos de aprendizaje diarios, con planes de aprendizaje personalizados, cuestionarios o contenidos en el chat y una personalización del 100% basada en las habilidades y el desarrollo de los estudiantes.
Puedes descargar la app en Google Play Store y Apple App Store.
¡Sí lo es! Tienes acceso totalmente gratuito a todo el contenido de la app, puedes chatear con otros alumnos y recibir ayuda inmeditamente. Puedes ganar dinero utilizando la aplicación, que te permitirá acceder a determinadas funciones.
2
Herramientas Inteligentes NUEVO
Transforma estos apuntes en: ✓ 50+ Preguntas de Práctica ✓ Fichas de Estudio Interactivas ✓ Prueba Completa de Práctica ✓ Esquemas de Ensayo
App Store
Google Play
La app es muy fácil de usar y está muy bien diseñada. Hasta ahora he encontrado todo lo que estaba buscando y he podido aprender mucho de las presentaciones. Definitivamente utilizaré la aplicación para un examen de clase. Y, por supuesto, también me sirve mucho de inspiración.
Pablo
usuario de iOS
Esta app es realmente genial. Hay tantos apuntes de clase y ayuda [...]. Tengo problemas con matemáticas, por ejemplo, y la aplicación tiene muchas opciones de ayuda. Gracias a Knowunity, he mejorado en mates. Se la recomiendo a todo el mundo.
Elena
usuaria de Android
Vaya, estoy realmente sorprendida. Acabo de probar la app porque la he visto anunciada muchas veces y me he quedado absolutamente alucinada. Esta app es LA AYUDA que quieres para el insti y, sobre todo, ofrece muchísimas cosas, como ejercicios y hojas informativas, que a mí personalmente me han sido MUY útiles.
Ana
usuaria de iOS
Una increíble aplicación, de verdad. Apareció en el momento en que necesitaba una app que me ayude a organizar mis estudios, al igual que para prepararme para los exámenes. Te da una increíble variedad de estudio que simplemente me encanta. Además de ser una gran ayuda para estudiantes de diferentes grados, como la universidad, lo que más me gusta de esta app es que está para diferentes países.
Bárbara
Chile
Me encantó. La app es superior, buena para los estudiantes. No solo te da las respuestas, sino que también te las explica de una manera asombrosa, lo que hace que entiendas súper rápido. La recomiendo mucho si se te hace difícil comprender las materias que te dejan.
Jennifer
Perú
Muy buena aplicación, da información precisa de lo que se le pide. Es eficiente y, sobre todo, tiene varios intereses a escoger, como por ejemplo, temas sobre el ICFES, temas de bachillerato, entre otros. Excelente app.
Lady
Colombia
¡La app es buenísima! Sólo tengo que introducir el tema en la barra de búsqueda y recibo la respuesta muy rápido. No tengo que ver 10 vídeos de YouTube para entender algo, así que me ahorro tiempo. ¡Muy recomendable!
Sara
usuaria de Android
En el instituto era muy malo en matemáticas, pero gracias a la app, ahora saco mejores notas. Os agradezco mucho que hayáis creado la aplicación.
Roberto
usuario de Android
Me costaba demasiado estudiar porque no entiendo cuando me pongo a estudiar, y en los exámenes me iba mal, hasta que me empezaron a aparecer anuncios y la descargué sin tenerle fe. Gracias a esta aplicación, algo que no entendía hace meses y semanas lo entendí. En esta aplicación mis notas mejoraron, y ya no me tengo que preocupar por estudiar.
Antonella
Argentina
¡Excelente! Amé la app. Me parece súper eficiente. Aparte de que enseña mucho, te ayuda en tus problemas personales y te hace resúmenes. Amo. Amé un montón la app. Sirve para cualquier año, desde sexto hasta quinto año. Aparte, hay resúmenes de otras personas. ¡Nonono, loquísimo! Te la recomiendo al 100%. Efectivamente, es un 10/10.
Usuario argentino
iOS.
Excelente experiencia. La aplicación es buenísima, la recomiendo mucho. Es mucho mejor que ChatGPT. Te manda la respuesta de tus búsquedas y, aparte, diapositivas para estudiar. Es magnífica.
Alo
México
¡ME ENCANTA! Todo es muy sencillo de utilizar y aprender. Mi IA es muy buena y los apuntes de los demás estudiantes son súper buenos; explica las cosas súper bien y detalladamente. La amo. Pruébenla.
Kitty
Colombia
La app es muy fácil de usar y está muy bien diseñada. Hasta ahora he encontrado todo lo que estaba buscando y he podido aprender mucho de las presentaciones. Definitivamente utilizaré la aplicación para un examen de clase. Y, por supuesto, también me sirve mucho de inspiración.
Pablo
usuario de iOS
Esta app es realmente genial. Hay tantos apuntes de clase y ayuda [...]. Tengo problemas con matemáticas, por ejemplo, y la aplicación tiene muchas opciones de ayuda. Gracias a Knowunity, he mejorado en mates. Se la recomiendo a todo el mundo.
Elena
usuaria de Android
Vaya, estoy realmente sorprendida. Acabo de probar la app porque la he visto anunciada muchas veces y me he quedado absolutamente alucinada. Esta app es LA AYUDA que quieres para el insti y, sobre todo, ofrece muchísimas cosas, como ejercicios y hojas informativas, que a mí personalmente me han sido MUY útiles.
Ana
usuaria de iOS
Una increíble aplicación, de verdad. Apareció en el momento en que necesitaba una app que me ayude a organizar mis estudios, al igual que para prepararme para los exámenes. Te da una increíble variedad de estudio que simplemente me encanta. Además de ser una gran ayuda para estudiantes de diferentes grados, como la universidad, lo que más me gusta de esta app es que está para diferentes países.
Bárbara
Chile
Me encantó. La app es superior, buena para los estudiantes. No solo te da las respuestas, sino que también te las explica de una manera asombrosa, lo que hace que entiendas súper rápido. La recomiendo mucho si se te hace difícil comprender las materias que te dejan.
Jennifer
Perú
Muy buena aplicación, da información precisa de lo que se le pide. Es eficiente y, sobre todo, tiene varios intereses a escoger, como por ejemplo, temas sobre el ICFES, temas de bachillerato, entre otros. Excelente app.
Lady
Colombia
¡La app es buenísima! Sólo tengo que introducir el tema en la barra de búsqueda y recibo la respuesta muy rápido. No tengo que ver 10 vídeos de YouTube para entender algo, así que me ahorro tiempo. ¡Muy recomendable!
Sara
usuaria de Android
En el instituto era muy malo en matemáticas, pero gracias a la app, ahora saco mejores notas. Os agradezco mucho que hayáis creado la aplicación.
Roberto
usuario de Android
Me costaba demasiado estudiar porque no entiendo cuando me pongo a estudiar, y en los exámenes me iba mal, hasta que me empezaron a aparecer anuncios y la descargué sin tenerle fe. Gracias a esta aplicación, algo que no entendía hace meses y semanas lo entendí. En esta aplicación mis notas mejoraron, y ya no me tengo que preocupar por estudiar.
Antonella
Argentina
¡Excelente! Amé la app. Me parece súper eficiente. Aparte de que enseña mucho, te ayuda en tus problemas personales y te hace resúmenes. Amo. Amé un montón la app. Sirve para cualquier año, desde sexto hasta quinto año. Aparte, hay resúmenes de otras personas. ¡Nonono, loquísimo! Te la recomiendo al 100%. Efectivamente, es un 10/10.
Usuario argentino
iOS.
Excelente experiencia. La aplicación es buenísima, la recomiendo mucho. Es mucho mejor que ChatGPT. Te manda la respuesta de tus búsquedas y, aparte, diapositivas para estudiar. Es magnífica.
Alo
México
¡ME ENCANTA! Todo es muy sencillo de utilizar y aprender. Mi IA es muy buena y los apuntes de los demás estudiantes son súper buenos; explica las cosas súper bien y detalladamente. La amo. Pruébenla.
Kitty
Colombia